
中考阅读之满分作用题
作用题通用思路

一、最高考频——标题作用
01
1. 内容①情节:概括文章的主要情节,交代故事背景;②人物:交代文章的写作对象;
2.结构③贯穿全文作线索,使文章结构完整、脉络清晰、浑然一体;
3.主旨④揭示/暗示/升华文章主题(人物精神、情感态度、道理启示、社会意义)
4.手法⑤比喻、拟人、象征、一语双关
5.读者感受⑥标题新颖别致、富有诗意、富有哲理……激发读者阅读兴趣、思考
02真题回顾
【2024广州市中考】19.请从以下两个标题中选择一个作为本文的标题,并说明理由。(6分)
①《让我们成为朋友》②《飞翔的歌唱者和沉默的固守者》
示例1:我选①《让我们成为朋友》,理由如下:①紧扣文本内容,沙粒多次表达交朋友的愿望,云雀的真诚回复也表达了这种愿望。(内容2分)②切合文本主题,表达万物沟通交流、亲近友好的愿望。(主旨2分)③使用祈使句,直白热烈,充分表达沙粒、云雀双方心愿,交谈的口吻与文本的书信形式相宜,亲切的语气与文本的语言风格相宜,吸引读者阅读兴趣(句式,读者感受,2分)
示例2:我选②《飞翔的歌唱者和沉默的固守者》。理由如下:①运用一组对比的短语并加以并列,与两封书信的视角相呼应,“沉默的固守者”与“飞翔的歌唱者”形成悬念,吸引读者阅读兴趣。(手法+读者感受2分)②准确概括两者的特点——云雀是飞翔的歌唱者,沙粒是沉默的固守者。(内容2分)③暗含主旨,引发对动与静、歌唱与沉默的思考,含蓄深沉,蕴含哲思。(主旨2分)
《此岸是麦子,彼岸是麦子》4. 小说以“此岸是麦子,彼岸也是麦子”为题,有何妙处?请结合文本简要分析。(6分)
①文章主要写我和父亲都由此岸的麦子去追寻彼岸的麦子,所以标题概括了文章主要内容; (内容1分)②标题暗示主旨,彼岸的麦子由“油菜花”变成麦子,表明原来虚幻遥远的理想,通过努力终究会实现。(情感主旨2分)③标题运用了比喻的修辞手法,此岸的麦子喻指现实,彼岸的麦子喻指理想。(手法1分)④标题中的“麦子”贯穿全文,使文音叙事紧凑,两岸的“麦子”在文中交替出现,线索清晰。(结构1分)⑤激发读者阅读兴趣,“麦子”重复出现,引发人们对两岸“麦子”深层含义的思考。(读者感受1分)
3.有人认为,小说的标题“平衡”独具匠心;也有人认为小说以“锁”作为标题耐人寻味。请选择其中一种观点,谈谈你的看法。(5分)
示例一:认同“平衡”为标题。(1分)①文章内容围绕“平衡”展开,矛盾的根源都源于人物心理失衡;(内容:1分)②以小见大,表面写反映邻里关系的生活琐事,实则揭示社会信任危机,深化主题。(手法+社会启示:2分)③表达了作者对社会信任危机的担忧和讽刺,以及呼吁社会人与人之间的信任与关爱。(情感态度:1分)示
例二:认同:锁“为标题。(1分)①“锁”是小说的线索,所有故事情节都围绕“锁”展开,使文章内容浑然一体;(结构:1分)②“锁”象征着人们内心对外界的隔阂,阻隔了人与人之间的友情,导致社会出现信任危机,含蓄地表现了主题。(手法+社会启示:2分)③表达了作者对社会信任危机的担忧和讽刺,以及呼吁社会人与人之间的信任与关爱。(情感态度:1分)
《看春》1.如果将本文标题改为“赏春”,好不好?为什么?
①不好。(选择1分)②文章围绕作者悠闲自在“看春”的美好场景展开,内容反复出现“看”,呼应标题“看春”(;内容、结构1分)③“看春”更能表现出作者对乡村春天那种无需刻意、自然而然散发的美的追寻,与文章主旨更相符;(主旨2分)④“赏春”有刻意观赏的感觉,不符合文章随意自然的美感追求。(比较,1分)
4.有读者认为,把此小说的题目改为“我想再活五百年”会更好,你认为是否合适?请说明理由。(5分)
示例一:我认为不合适。①“中国地图”含义深刻;既指文中的中国地图实物,又指装在爷爷心中的中国地图;(文本含义1分)②“中国地图”承载着地图测绘人对中国地图测绘事业的热爱与追求;(主旨,人物精神:1分)③新旧地图的变化折射出祖国建设取得了伟大成就(主旨,社会意义:1分),蕴含了作者对祖国发展的骄傲与自豪之情(主旨,作者情感;1分)。④“我想再活五百年” 虽然也体现了祖国的发展变化、人民的幸福感提升,但是从个人的角度出发,格局不够大。(1分)
示例二:我认为合适。①“我想再活五百年”这个标题更加新颖,能激发读者的兴趣(读者感受:1分);②此标题通过爷爷的这句话,表现了许多像爷爷这样的社会主义建设者的心声:对幸福生活的满足,对祖国发展的自豪,对美好未来的信心和向往,更加贴近人心(主旨,社会+情感:2分);③此标题与小说结尾呼应(结构:1分)。④而“中国地图”虽然寓意深刻,但给人第一印象却相对普通,不够亲切。(1分)
03总结
①标题如果问是不是更好,哪个更好,好不好,记得拉踩另外一个标题:②标题作为线索作用要结合文章分析清楚,作为线索具体有什么作用(浑然一体、脉络清晰、结构完整、推动情节发展、文章情节的转折点)③ 标题作用一定有主旨作用(小说都会有社会意义层面的答案,还有作者情感)④手法上用的最多的是象征手法⑤读者感受这个角度最多变,需要具体分析个性化,不过最终目的都是为了吸引读者阅读兴趣或者引发读者思考
二、类型最多--段落作用题
01

02真题回顾
《看春》2.文章开头先写城里“零碎的”“小打小闹着”的春天,有什么作用?(3分)
①将城里的春与乡下的春进行了对比,用城里单调零碎的春天来突出乡下春天的美丽绚烂、吸引人。(手法+内容2分)②引出下文“于是去乡下看春天”的情节。(结构1分)
《半块月饼》4.如何理解结尾“半块月饼,尤为珍贵”的含义和作用?请结合文章的主旨分析。(6分)
①半块月饼,在文中指李波通过那剩下的半块月饼,感受到父母身上一心为国、坚持原则、不贪私利的珍贵品质。(含义—情节内容2分)②主旨:结尾点题,揭示文章的主旨,赞扬热爱祖国、秉公办事、公正无私的崇高精神(主旨,2分)③结构:呼应文章的标题“半块月饼”。(2分)
03特别提醒
注意区分引出下文、作铺垫和埋伏笔引出下文:直接交代后文要写的内容作铺垫:大段铺垫且和后文情节有因果关系埋伏笔:伏笔一般一句话带过,暗示后文可能会有的情节,有伏笔必有应笔
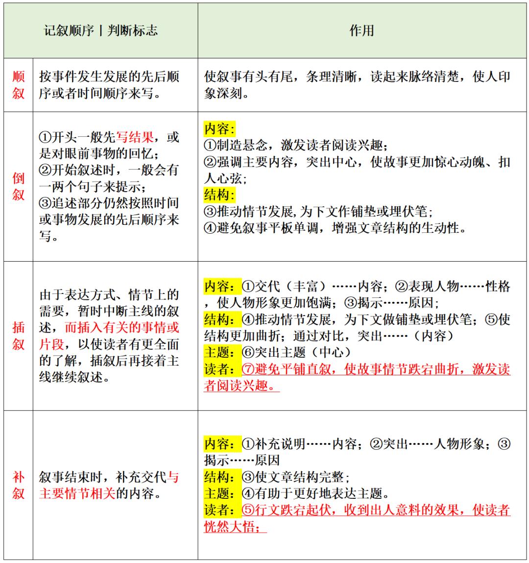
三、套路化类型--记叙顺序
01

02真题回顾
《与橘子同眠的男人》3.文章第⑤段有什么作用?结合全文简要分析。(4分)
①这一段运用插叙,(手法1分)②交代了“我”最初向摊主买橘子的经过,(内容-情节1分)③从摊主因找不开钱而送我橘子的决定中,可以看出他是一个不斤斤计较的人,丰富了人物形象,(内容-人物1分)④这一情节解释了“我”信任他和常常光顾他的生意的原因,在结构上补充了情节。(结构1分)
《一双新棉鞋》3、作者在第⑥段中写阿妈的回忆有什么作用?(4分)
①运用了插叙的写作手法,(手法,1分)②补充了阿妈和小战士互认母子及给阿妈给小战士暖脚的画面,使文章情节更加完整,(内容-情节1分)③写出了阿妈对小战士的心疼,突出了阿妈慈爱且富有同理心的性格,使人物形象更加丰满(内容-人物1分);④为后文写阿妈认另一牺牲的战士为儿子并给他捂脚、换新棉鞋作铺垫。(结构1分)⑤避免平铺直叙,使故事情节跌宕曲折,激发读者阅读兴趣。(读者感受1分)
7.文章第四段构思巧妙,请结合文章内容进行赏析。(6分)
①本段运用了插叙(手法,1分)补充了杨敬业在做木工时追求审美情趣却不被村民接受、欣赏,反而受到了奚落的内容;(内容,1分)交代了杨敬业离开家乡的原因;(内容,1分)②运用对比(手法,1分),本段村里人精神的封闭与后文村里人精神状态变得开放、充满创造力和活力做了对比(分析,1分),突出了村里人的美好变化。(特点,1分)
4. 选文写菜地作物生长时,在第⑨段引入傅山册页中的瘦桃、古寺老桃的内容,这样安排有何作用?(4分)
①本段运用了插叙(手法1分)②补充交代了瘦桃、古寺老桃丑拙枯老的状态,但却依旧透露着生命的气息,顽强生长,(内容1分)③体现了这些植物成了作者的精神寄托的原因,揭示了文章的主旨,(主题1分)表达了作者对大自然中的顽强生命力的赞美,(主题1分)
03总结
①考察段落作用的时候,多思考一步,是否用到写作手法?②注意区分插叙和补叙中间的可以是插叙和补叙,结尾的只能是补叙;插叙是时间没说完插入相关内容,补叙是事件写完补充说明;插叙可以删除,补叙不可以删除。
四、环境描写作用
01结合小说的三要素去思考——环境、人物、情节、从三要素引出主题和读者感受小说五要素:环境、人物、情节、主题、读者感受冷知识:很多小说作用题也是直接从小说要素去写答案
(1)环境方面:①交代故事发生的时间、地点、背景;②写出……(事物)的……特点;③渲染气氛,营造氛围,奠定基调。
(2)人物方面:①烘托或衬托人物形象、心理、心情;②表现人物身份、地位、性格等;③暗示人物命运。
(3)情节方面:①为情节发展做铺垫或埋下伏笔;②暗示或推动故事情节发展。
(4)主题方面:①揭示主题;②深化主旨。
五、人称的作用(谁在写故事)
01
一、第一人称“我 / 我们” 的作用
1. 增强真实感与代入感效果:以亲历者视角叙述,让读者产生“身临其境” 的感受,仿佛故事就发生在自己身边。2. 便于抒发内心情感效果:直接展现“我” 的心理活动、情绪波动,使情感表达更细腻、真挚。3. 制造叙事局限与悬念效果:“我” 的视角有限,无法知晓所有真相,可设置伏笔或悬念。
注意点:若需全面展现宏大场景或多人物心理,第一人称可能存在局限。
二、第二人称“你 / 你们” 的作用
1. 拉近距离,增强对话感效果:将读者或叙述对象直接视为“你”,仿佛作者在与读者面对面交流。2. 强化情感冲击与感染力效果:用“你” 直指对象,使情感表达更具针对性和冲击力。深层逻辑:“你” 的称谓打破了读者的旁观身份,使其被迫 “介入” 故事,增强情感共鸣。3. 赋予象征意义或哲学思考效果:“你” 可指代抽象概念(如时间、命运、理想等),提升文本的哲理性。
三、第三人称“他 / 她 / 它 / 他们” 的作用
1. 实现全知视角,客观全面叙述效果:不受单一人物视角限制,可自由切换场景,展现不同人物的心理和事件全貌。2. 保持冷静客观的叙述基调效果:第三人称常以“旁观者” 视角叙述,避免过度主观化,适合理性分析或批判性内容。3. 突出人物群像或社会众生相效果:用“他们” 指代群体,可展现某类人或社会现象的共性。
02真题回顾
《香江夜如锦》2.作者交替使用第一和第二两个不同的人称,请结合选文分析其作用。(3分)
①作者交替使用第一、第二人称是两种不同视角。(总起1分)②在叙述时作者采用了第一人称“我”,让读者从“我”的角度看香江夜色之美,给读者身临其境的感觉,增加对香江夜色描写的真实感。内容+读者1分③在介绍香江夜色过程中,适时转化为第二人称,产生与读者对话的效果,更具有感染力,拉近与读者的距离,犹如香江景色就在眼前,令人倍感亲切。内容+读者1分
《北方的河》18.本文人称转换极具特色,请结合上下文对划线句的人称转换作用进行分析。(4分)他听见这神奇的火河正在向他呼唤。我的父亲,他迷醉地望着黄河站立着,你正在向我流露真情。
①人称转换使叙述视角更灵活。(手法分析1分)②划线句中从“你”转换为“我”,“你”是回忆中横渡黄河的自己,“我”是现在的自己,过去与现在联系起来。强化了“他”对过去经历的深刻感悟和对自我成长、青春的思考,突出了“他”在面对黄河时内心的复杂情感和坚定信念。(你我他各1分,3分)
六、叙事视角的作用(谁在看故事)
01
①第三人称全知视角:不受时空限制,灵活自由,便于揭示人物内心。
②第一人称限知视角:拉近与读者的距离,增强故事真实性、客观性。
③儿童视角:使得情节更显真实,纯真感人或体现童真童趣;通过表现儿童视野里的成人世界,表达对社会的思考。
02真题回顾
《好游戏玩不长》(3)小说常用儿童叙述视角,请参照九上第四单元的小说,探究本文采用儿童叙述视角的作用。
①小说中的两个孩子天真可爱,进行游戏的同时,仿佛完全游离于可怖、紧张的战争场面,这样的安排可以舒缓行文的节奏。②通过两人的儿童视角看到了忧郁的战士,看到了指挥轰炸农舍的将军,看到了养蚕人农舍被随意的炸毁,看到了美好的芦竹地,从最佳角度在最大容量中表现儿童视野里的外部世界,有美好也有破坏,可以用不同的视角对战争进行思考。
七、引用的作用
01
①增强说服力:引用名言、数据、权威观点,让论述更可信(如用“知识就是力量” 论证学习重要性)。
②丰富文化底蕴:引用诗词、典故,提升文采(如用“乱花渐欲迷人眼” 描写春景)。
③点明,升华主题:开头引用破题,结尾引用深化中心(如用“长风破浪会有时” 收束 “成长励志” 主题)。
④引发情感共鸣:引用俗语、歌词,拉近与读者距离(如用“一寸光阴一寸金” 强调惜时)。
八、主要人物和次要人物的作用
01
主要人物的作用
①推动情节:核心事件的参与者、主导者②体现主题:通过其经历、选择直接表达文章主旨③引发共鸣:作为情感载体,让读者代入体验
次要人物的作用
①衬托主角:用对比、陪衬突出主要人物形象(如《孔乙己》中酒客的冷漠衬托孔乙己的可悲)。②推动情节:作为线索人物(如《我的叔叔于勒》中“我” 见证菲利普夫妇的势利),或提供关键信息。③丰富主题:从侧面补充主旨(如《故乡》中杨二嫂的市侩,深化旧中国农村的衰败主题)。④营造氛围:通过群体形象(如《社戏》中伙伴们的陪伴)渲染环境(如温馨、冷漠等)。
九、探究题
01探究什么呢?
①单篇探究
4.小说题目为“病人的健康”,为了妈妈的健康,兄妹俩上演了一出“善意的骗剧”,他们是怎么做的?对于这种做法,你赞同吗?请谈谈你的看法。(4分)做法:
①兄妹俩决定对妈妈隐瞒弟弟去世的事实(1分);②假装阿莱去了累西腓工作,并且一直安排“阿莱”与妈妈通信(1分)。看法:我赞同。妈妈的病情较为严重,如果知道弟弟去世的事实,势必危及生命。为妈妈的健康着想,这“骗剧”是善意的,是不得已的(病情及“骗剧”1分),这体现了兄妹俩的一片苦心与孝心,这是对妈妈全心守护的爱,表现了兄妹俩的孝心和人性的温情(主旨分析1分)。
②对比类主题探究题
【25一模·南沙】《北方的河》19.南风文学社计划编写阅读材料,他们想把张承志的《北方的河(节选)》加入其中一组。请你帮忙做出选择并从三个角度说明理由。(6分)
甲组《壶口瀑布》/梁衡乙组《孤独之旅》/曹文轩链接:黄河博大宽厚,柔中有刚;挟而不服,压而不弯;不平则呼,遇强则抗;死地必生,勇往直前。正像一个人,经了许多磨难便有了自己的个性;黄河被两岸的山,地下的石逼得忽上忽下,忽左忽右时,也就铸成了自己伟大的性格。这伟大只在冲过壶口的一刹那才闪现出来被我们看见。(节选自梁衡《壶口瀑布》)
芦荡如万重大山围住了小船。杜小康有一种永远逃不走了的感觉。他望着父亲,眼中露出了一个孩子的胆怯。……雨后天晴,天空比任何一个夜晚都要明亮。杜小康长这么大,还从未见过蓝成这样的天空,而月亮又是那么的明亮。(节选自曹文轩《孤独之旅》)
答:选择甲组。理由:①主题相似,《北方的河(节选)》与《壶口瀑布》都通过对黄河的描写,表达对黄河的赞美以及对其蕴含精神的感悟;②写作手法相似,都运用了描写、抒情等表达方式,生动展现黄河的壮观景象;③情感表达相似,都借景抒情,在对黄河的描绘中融入作者的情感和思考。
【25二模·执信】《半碗月亮》19.朱自清的《背影》和顾晓蕊的《半碗月亮》分别以背影和月亮为线索贯穿全文,通过生活小事表达情感体现成长,你更喜欢哪一篇?请比较两篇文章,说说理由。(6分)
【链接材料】我与父亲不相见已二年余了,我最不能忘记的是他的背影。……我看见他戴着黑布小帽,穿着黑布大马褂,深青布棉袍,蹒跚地走到铁道边慢慢探身下去,尚不大难。可是他穿过铁道,要爬上那边月台,就不容易了。他用两手攀着上面,两脚再向上缩;他肥胖的身子向左微倾,显出努力的样子。这时我看见他的背影,我的泪很快地流下来了。……等他的背影混入来来往往的人里,再找不着了,我便进来坐下,我的眼泪又来了。……我读到此处,在晶莹的泪光中,又看见那肥胖的,青布棉袍,黑布马褂的背影。唉!我不知何时再能与他相见! ——节选自朱自清《背影》
示例一:我更喜欢《背影》①内容:《背影》以父亲的背影为情感聚焦点,通过细致刻画父亲在火车站蹒跚地穿过铁道、爬上月台为 “我” 买橘子的背影,将深沉内敛的父爱展现得淋漓尽致。这种情感真挚且直击人心,让读者很容易产生共鸣。而《半碗月亮》虽也表达了对父亲的思念,但情感的表达相对较为含蓄委婉 。②手法:《背影》中对父亲动作的细节描写极为精妙,如 “蹒跚”“探身下去”“攀”“缩”“微倾” 等一系列动词,生动地呈现出父亲的艰难与对儿子的爱,使父亲的形象跃然纸上。相比之下,《半碗月亮》在人物形象的细节刻画上没有《背影》那样细腻入微 。③主题:《背影》不仅展现了父子亲情,还蕴含着作者对生活、对父爱的深刻感悟,以及随着成长对父亲情感的理解与转变,主题具有一定的深度和普遍性。《半碗月亮》主要围绕童年经历和对父亲的思念展开,在主题深度上稍显逊色 。
03总结探究题最后的本质回归常规类型——概括、含义、作用探究文章的主旨、内容、写法等等,认真审题,按照题目要求作答即可考试碰到模棱两可的文章怎么办?感觉读不懂?不要慌——认真回顾一下我们讲过的阅读母题,有没有类似的文本,都有哪些主题,往母题方向思考一下是否可行。
