【中小学教学科研】开题、中期、结题报告的写作指南



目录一、开题报告(一)选题依据(二)研究设计(三)创新之处(四)预期成果二、中期报告(一)内涵(二)意义(三)内容(四)撰写三、结题(一)基本形式(二)基本要素(三)文字表述(四)成果表述
一、开题报告



(一)选题依据

1.研究背景 :回答了为什么要进行该课题的研究这一问题。选题背景的阐述:
(1)选题背景由时代背景、理论背景、实践背景构成。(2)在描述时代背景时从宏观到微观,切忌大空泛,要与研究课题相适切,一般从现实需要角度去论述。例如国家、教育部新近出台的政策法规,时代的发展、社会的进步、科技的发展对教育教学提出了什么新的要求;现行学校教育、学科教学等方面存在的问题与差距。(3)在呈现实践问题时要真实,是教师在教育教学中真实遇到的问题,真实并不意味具体,而应将具体问题归纳提炼上升到普遍问题、典型问题才能使研究更具价值更具推广性。

(二)研究设计1. 核心概念界定2. 国内外相关研究综述3. 研究价值4. 研究目标和内容5. 研究方法6. 研究计划和措施

1.核心概念界定有两种方式来进行界定方法一:从概念的本义和特指义下定义

方法二:从概念的内涵和外延下定义目的是借助概念来明确问题的内涵外延,划定研究边界,达到规定研究内容、确定研究重点的目的。


2.文献综述:为研究提供理论支撑,寻找切入点建议角度文献综述包括“综”和“述”两方面。(1)“综”是以搜集大量相关文献素材为基础的,主要是对国内外相关同类课题研究相关文献进行一个归纳整理,提炼观点,综合分析的过程。(2)“述”就是对各家学说提出自己的见解和观点。1)前人在研究什么、研究到什么程度?2)找出你想研究而别人还没有涉及的问题。3)他人已做过,但你认为有缺陷,你可以提出更完善的措施。4)别人已做过,你重做实验来验证。加分项1) 瞄准主流。主流文献包括该领域的核心期刊、经典著作、专职部门的研究报告、重要观点和论述等。2) 随时整理。 要随时对文献进行分类,记录文献信息和藏书地点,不妨做一个读书笔记,摘录其中的重要观点和论述。3) 问题导向。在做文献综述时一定要记得“我要解决的问题是什么”,按照问题分类进行综合叙述、分析、评论,才不至于“乱花渐欲迷人眼,终不知其所踪”。减分项文献缺乏权威性;把自己看过的文章生硬堆砌;文献综述与研究问题不相关。

3.研究价值建议角度总的来说有理论和实践两方面。(1)理论方面,具体来说对教育教学的理论的完善有什么意义?对某一理论进行了细化和补充?或许还会产生赋予全新内涵的实用理论。对教育的改革和发展会有 什么贡献?(2)实践方面,对解决教育实际问题有什么好处?包括对本地区、本校、老师、学生的教育工作实际存在的问题有什么作用。一般都是通过假设关系,描绘出该课题研究可能会产生的实践效果注意:关于研究价值,既不能空而大,也不能去套。对研究价值的阐述,都应立足于自己的研究,不要把与自己无关的或自己根本解决不了的罗列上去。应切记:尽量写与自己研究相关的价值与意义!

4.研究目标和内容研究目标它是课题最后要达到的具体目的,指向要解决哪些具体问题。包含三个研究目标的确定(本体目标,对象目标,主体目标)

研究内容在确定课题研究内容时,要紧扣课题的目标,但要比研究目标更加具体、明确,从某个角度上看是对研究目标的一种细化和分解。开题报告对课题研究内容的定位是:课题研究的主要内容及框架,每项研究内容具有相对独立性;可能有的创新点;需要重点解决的问题;研究内容要新颖、简明、具体和适度。

5.研究方法课题研究的主要方法有:调查研究(包括问卷调查,访谈调查,测量调查)、课例研究、个案研究、叙事研究、实验研究等。不同的课题往往会根据研究问题类型的差异,采用一种或几种不同的研究方法。研究方法要与所研究的问题匹配。虽然许多研究方法有着比较广泛的适应性,但是问题不同,解决问题的角度、路线、方式就不同,研究方法不仅仅与研究所要解决的中心问题相互对应,更重要的是要与研究内容中的具体问题基本对应,因此,正确的做法是首先对研究内容所涉及的问题加以归类,然后根据各类问题设计适合的研究方法。

6.研究计划和措施研究阶段划分要充分考虑研究内容的相互关系和难易程度,一般情况下,都是从基础问题开始,将研究过程划分为若干阶段,并分别说明每个阶段的时间安排、主要研究任务和要实现的目标。可以从时间维度划分,例如:课题论证开题、实施、中期、结题等阶段,注意明确阶段具体内容。这样可以规范课题的研究过程和进度,便于课题立项部门和课题组进行监督检查与自我约束。组织与经费保障课题研究的组织保障是对课题研究团队和任务分担的安排。应写明课题组人员的构成及年龄、学历、职称、研究专长、研究经验等结构特点,并详细说明每个成员承担的工作任务。课题研究的经费保障研究保障主要是写该课题研究所

(三)创新之处1.研究视角(1)反映时代特点:如要培养学生自主性学习、学生学习能力等等。(2)具有新的内容:如在理科教学中培养学生的实验能力、观察能力和创新实践能力。(3)寻找新的角度:例如从当下新课程标准的指导下出发寻找新的研究视角。

2.研究方法(1)方法应用研究的创新路向:即是用某一种方法研究某一个问题,其是针对研究问题而存在的,只是对同一研究问题采用了不同的研究方法而得出了不同的研究观点,由此可实现创新的目的。(2)方法本体研究的创新路向:即是对研究方法本身的研究,方法即是论文的研究主题或是研究问题。例如,扎根理论在编码分析过程中具有较强的主观性而一直被诟病。因此可以从方法本身所存在的问题为抓手,作为研究方法的创新点之一。

3.呈现形式教育课题研究成果一般有研究报告、学术论文、教育教学专著等表现形式。创新点:(1)加强思考,由表层进入深层。不要满足“是什么”的事实层面的结果,进而进行“为什么”的内在原因上的深究,以及“必这么”的规律性答案上的寻找。(2)注重联结,把个别联结成整体。把一个个分散的个案联结起来,揭示个案的普遍意义,总结出带有规律性的东西。(3)进行概况,由实践上升到理念。课题研究成果会形成校本课程、校本教材等材料,若找到内在的依据,用一个理念统领这些材料就会大大提升课题成果的价值。

(四)预期成果1.本研究预期的成果预期成果的含义:“课题研究的预期成果及表现形式”是对课题研究结果的预期。教育课题研究成果一般有研究报告、学术论文、教育教学专著等表现形式。(1)认识性成果:侧重于对核心概念的理性再认识,包括对核心概念的本质、规律、特点、因素等的进一步理解和提升。这种成果通常涉及对旧有的观念、理论和方法的批判性思考,并可能产生新的观点、见解或对旧有认识的重新解释。(2)操作性成果:注重于实际应用和操作层面,它是对核心概念的具体实施方法和步骤的提炼和总结,如,策略、路径、方法、工具等等,此外,这些成果不仅需要在实践中证明其有效性,还需要遵循一定的规范来进行报告和展示。(3)拟物化成果:是指科研的成果在经济发展和社会工作实践中被正式运用,并取得有益推动经济社会发展的实际成效。

2.本研究预期的社会效益:以教育科研的课题为例(1)学生学习效果提高学生的学术水平和专业素养,通过深入学习和掌握学科类的相关知识和理论,学生能够对学科方法和技巧进行问题研究和解决。(2)教师专业发展 为广大专业教师在教学中提供参考和借鉴,运用学科理论及其知识探讨教学中的标准、实质以及对策,从理论上深化教师对教学工作的认识。(3)学校教学质量有利于学校严谨工作作风的形成,课题研究的严密性,使得教学工作更加科学化、系统化。课题研究可以帮助学校解决教学中的实际问题,审视学校的日常工作是否有效。(4)区域经验分享教育课题可以促进学校间、区域间的分享交流。一个学校的课题所出研究的成果可以和其他同级学校进行分享,共同讨论教育教学问题,提升区域间教育质量。

附:开题报告部分的参考文献

一、公号文章:①《开题报告写作指南来了!(附模板)》不发表就出局②《教育科研课题开题报告的撰写方法》 教育学苑③《【课题研究】干货收藏,新手教程:详解五步搞定一份优质的开题报告》 老胡聊科研④《科研写作研究所——研究方法创新的两种选题思路与范文示例》⑤《科研课题——课题研究创新点和如何撰写》二、期刊:① 张丽华,王娟 ,苏源德. 撰写文献综述的技巧与方法. 学位与研究生教育,2004,01:45-47. ② 陈玲. 怎样写开题报告. 中国研究生,2004,03:29-30. ③ 徐炳嵘. 开题报告:从蓝图走向实施. 江苏教育研究, 2012,08:57-60.④ 严星林. 教师如何做研究:以表述课题研究为例. 中国教师,2016,12:70-74. ⑤ 徐万山. 课题开题报告的格式与撰写. 河南教育(基教版),2015,04:37-38. ⑥ 林成生. 教育科研课题开题报告的撰写方法. 青年教师,2011,12:60-62. ⑦ 李润洲.开题报告撰写的“三题模型”——一种教育学的视角.学位与研究生教育,2023,(05):⑧ 孟四清,刘金明.中小学教师如何写好教育科研课题开题报告.天津教育,2022,(10):三、书籍《怎么做课题研究--给教师的40个教育科研建议》一费岭峰
二、中期报告


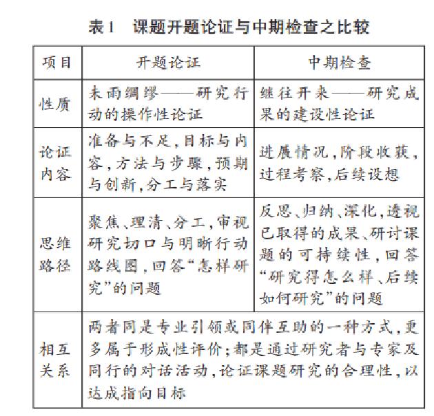
(一)内涵中期报告是指科研课题从开始研究到距离结束进程一半时对课题进行的全方位总结报告。由于中期报告是阶段性总结,需要对课题研究进行总体概述,因此在中期报告的开篇,要对课题研究进行总体概述,包括课题的来源、名称、研究时间、主持人及主要成员等,都需做一概括性的说明。




(二)意义


1. 课题研究中期报告制度是有关部门实施过程管理的重要环节。一般来说,每项课题的研究过程中,都至少要举行一次中期报告会,有些重大课题甚至还不止一次。2. 课题研究人员接受专家的学术引领,推进课题研究。课题研究管理者开始注重对课题研究者进行专业指导,都组建了由本区域内外专家构成的专家库。3. 根据需要进行课题研究重要事项的变更。在课题研究实践中,很少有课题完全按照开题时的预期按部就班地实施。4. 对课题的前期研究成果进行适时推广。多数课题的研究成果并不是结题时才最终形成,而是一个陆续生成的过程。课题研究的成果也不仅仅是为了支撑课题的结题,更重要的是要应用于教育教学实践,在实践中推广,在推广中修正,应该追求课题研究成果的社会效益最大化。



(三)主要内容一般而言,中期报告的主要内容包括:1.课题前期开展的主要研究工作2.课题前期的阶段性研究成果3.课题的创新点4.课题研究过程中遇到的问题与困惑5.课题研究的下一步思路与打算一

1.课题前期开展的主要研究工作。该部分内容主要写清楚课题自实施以来,课题组成员所做的主要准备和研究工作,如课题的开题情况、课题分工情况、课题的资料查阅和收集情况、问卷调查情况、课题的实施情况等。一般按内容板块或时间顺序有条理地说明研究的开展情况,陈述研究过程中主要做了什么研究工作、是怎么做的。

2.课题前期的阶段性研究成果。课题研究成果包括理论成果和实践成果两部分。(1)理论成果。主要是指开展课题研究以来,围绕所进行的课题研究,生成了哪些理性的认识。此外,课题组成员通过学习,提升了哪些理论修养,并利用这些理论去指导实践的活动。学校、教师、学生以及家长在精神层面发生了哪些变化等也可以介绍。 (2)实践成果。主要是指开展课题研究以来所形成的实践进展,围绕课题设计的解决问题的措施所进行的推进,形成了何种问题解决策略。如,建立了何种机制、建构了何种模式等。同时还要介绍通过问题解决生成了哪些实际的变化与实效等。另外,围绕研究工作所生成的开题报告和实验方案、问卷调查及分析、课例、论文、校本教材、音像资料、中期报告等也可以算做附属性的研究成果。如,开题报告和实验方案修改几次,每次修改的原因及调整的内容都属于成果;围绕课题研究开展所获奖的课例、论文名称、获奖级别、人数等;编写的校本教材名称及册数、使用范围、效果等;录制音像资料的种类及容量大小达到多少等。

3.课题的创新点每个课题研究都要出新成果,因此在中期报告中一定要把课题研究的创新之处做重点论述。如,课题研究是否有新策略、新的方式方法等,需要对这些新策略、新的方式方法进行重点归纳总结,并说清与以往的区别和联系。这也是课题研究的难点所在。

4.课题研究过程中的问题与困惑。课题研究过程中肯定会遇到各种问题与困惑,因此中期报告需要对这些问题与困惑进行梳理。重点是要把课题研究中发现的主观问题,如,课题研究与目标偏离、无法进行操作、无法解决的一些问题以及阻碍课题研究开展的问题等提出来。书写时要把握问题实质,避免把一些客观问题与困惑当作主观问题来表述,如,资金短缺等。

5.课题研究的下一步思路与打算。经过对前期课题研究情况的梳理和总结,就会逐步明确课题的亮点与不足,那么课题组成员就要根据研究的实际情况调整研究计划,合理安排研究时间和重新分配研究任务,再次明确课题下一步的研究思路以及打算。



(四)如何撰写
1.讲究最基本的文字格式,提供格式规范的文本。课题研究中期报告书要讲究最基本的文本格式规范。如:(1)文本标题要居中,使用不同于正文的字体,大于正文的字号。(2) 标题序号要逐级安排,一般采用四级序号,如果层级复杂,可以使用五级序号。一般不使用英文字母序号。五级序号示意如下:一 (一) 1. (1) ①(3)一级序号顶格,二、三、四级序号空足两个格。(注意:不是依次空两个格)

2. 写课题研究中期报告要有对象感,有“展示交流”的意识。在中期报告书中,要先将课题名称、课题性质、课题编号、主持人、课题组成员等主要信息呈现出来,以便让人快捷地对课题有一个总体了解。

3. 课题研究中期报告书要详略得当,重点突出。经常见到一些课题研究中期报告书,前面一大部分照搬了课题立项申请书和课题开题报告书中的内容,将“课题研究的背景和意义”“国内外研究现状”“核心概念的界定”“课题研究的创新点”复制过来。其实,这些内容是课题立项和开题的重点,在课题中期报告书中应该简单介绍。中期报告书应将“已经研究了什么”“是怎样研究的”“取得了哪些阶段性的研究成果”“有怎样的反思”等内容作为重点。

4. 课题研究中期报告书要突出“研究”,注重“过程”。很多课题研究中期报告书会泛泛地罗列做了哪些事情,而“研究”的意识凸显不足。比如,在“信息技术与小学语文教学的整合”这个课题的研究中,研究人员发现当前更明确的提法是“信息技术与学科教学的深度融合”,因此,就将课题名称修正为“信息技术与小学语文教学的深度融合”。

5. 课题研究中期报告要有“反思意识”,优化研究方案。每项课题都有“研究方案”,但是,课题研究决不是“研究预案”的简单呈现。课题研究人员要有较强的反思意识,要且行且思且完善。
附:中期报告的参考文献朱卫燕,徐向阳,李哉平. 课题中期检查的组织工作与报告撰写的要点分析. 新课程研究,2022,(07):25-28.张东兴. 瞻前顾后 有效推进 且行且思——课题研究中期报告的几点思考. 小学教学设计,2018,(22):18-20.唐殿华. 要重视对教育科研中期报告的撰写. 基础教育论坛,2017,(14):15-16.

三、结题报告
(一)基本形式1.研究报告研究报告是课题研究成果表达的基本形式,也是一线教师做课题研究时总结成果最常用的方式。课题研究报告的文本结构一般包括5部分内容:第一部分:问题的提出(课题研究的背景及意义)第二部分:课题研究的理性思辨(包括理论概念与核心概念的界定)第三部分:课题研究的内容及策略(包括研究设计、方法与过程)第四部分:课题研究的成效(包括研究结果或结论)第五部分:进一步思考的问题
研究设计内容,体现课题研究从方案设计到结果总结的基本特点

2.研究方案课题研究方案更多的是从假设层面展开逻辑思考:明确研究内容,架构研究框架,设计研究策略。课题研究报告是围绕课题研究方案所提出的研究问题、研究内容及研究目标、路径与策略进行相应的提炼、归纳,并对研究效果作出客观分析。
在研究报告的撰写过程中,需要突出课题“研究的设计与结果,以研究设计的水平来提高研究结论的说服力,在研究结论中体现成果的创新性。

(二)基本要素1.基本要素对一个问题的研究,一般需经历的过程:提出问题——分析原因——提出假设——尝试解决——分析整理——得出结论。课题研究报告的基本组成部分,正是对问题解决过程的描述或记录。

研究报告与课题研究报告关系图

2.核心要素研究报告作为一种探究、解决教育教学实际问题的成果总结,更多的是一种实践性成果。它除了具有一般研究报告的基本特征外,还有其自身的特点。(1)实践的体验实践的体验,指课题研究报告是在实践基础上总结提炼的,有实践过程作支撑。一线教师一般以应用性研究和实证性研究为主,实践是一线教师实施课题研究的基本途径。一线教师课题研究报告中的实践体验,既应该包括文献资料的检索、研究过程的设计、研究的实施及对研究数据的分析等具体的活动记录,更应该包括结合教育教学实践、落实于平时日常工作中的研究与探索过程的表达,也应该包括行动研究过程中想法的调整等思维层面转变过程的描述。(2)逻辑的思考问题提出的针对性好的问题的提出,应该是直截了当的,源于教育教学实践中的某个问题,让人一看便知道是针对什么的理论思辨的严谨性包括课题核心词的选择、关键词内涵的解释、研究目标的确定等需要作深入思考与辨析的问题研究策略的条理性三方面特点:①围绕课题进行,着眼于问题研究的整个过程;②具有较为清晰的层次;③归纳的,可重复的,为别人可借鉴的成效归纳的科学性表述是否得当、数据分析是否科学、是否有典型性材料作支撑、定性分析于定量分析是否合理有序等(3)创新的元素大而言之,整个研究过程操作层面有新的做法;小而言之,文中的某个提炼、表达是新的,比前人更准确等。在一线教师所做的课题研究中,创新更多地体现在理论应用上,是实践层面的创新。在研究报告中,应着力把实践层面的创新元素梳理出来。

3.增色要素语言洗练、准确、优美具有一定的可读性。语言不烦琐,洗练、准确的表达表达时具体与抽象的和谐适时增加文本的形象性理论与实践结合,形象性与抽象性交织形式生动、活泼、有节奏感除理性表述外,适时用生动案例来说明问题,适当运用图标来反映研究成果



(三)文字表述1.课题研究意义阐述:定位准确,有“视野“从教育本质的角度阐述;从教育现实的角度阐述;从教育发展的角度阐述

2.课题研究路径描述:设计明晰,有条理清晰的研究思路;选择合理科学的研究方法;研究活动可感 (即研究过程的真实性和有效性,包括思考层面和实践层面)

3.课题研究内容说明:表述准确,有结构课题研究内容主要通过“核心概念界定”和“研究内容说明”两部分完成。核心概念界定:下定义 + 讲特征。研究内容的说明: 有结构的材料,即文字与图表相结合的材料

4.课题研究成效分析:讲清关联,有信度课题研究目标可以有策略性目标、对象性目标和主体性目标。课题研究成效对应三个维度及策略成效、对象成效与主体成效。策略成效明晰,有结构说明;对照成效显性,定量与定性分析相结合;主体成效契合,描述研究者在观念水平和实践能力两方面发生的变化



(四)成效表述
表达成效时,需结合成效采用不同的表达形式加以呈现,以更加清晰、明了地呈现课题研究效果
1.策略维度的成效表达需将研究路径或操作过程以结构化的方式加以提炼、呈现。包括文字概括、图表归类两种形式

2.对象维度的成效表达指应用了一定的策略措施后所影响对象的程度与变化,一般采用定性与定量相结合的方式。定性分析: 通过描述性语言对研究对象的变化作介绍;定量分析: 通过调查,收集一些数据来表述课题研究的成效

3.研究者维度的成效表达反映研究者自身通过课题研究对相关研究主题的认识,或者相关问题的思考与解决问题能力水平的变化,从侧面表明课题研究的成效。
附:结题报告的参考文献一、书籍《怎么做课题研究--给教师的40个教育科研建议》一费岭峰二、公号文章①平凉教科研——【课题研究】手把手教你撰写课题结题报告(研究报告)②文峰教研——手把手教你撰写课题结题报告(研究报告)



ppt展示

















































