精准招聘:人事主管如何做好网络招聘
最有效的招聘是资源的整合,最高层次的竞争是模式的竞争,最深远的招聘是雇主品牌的建设!
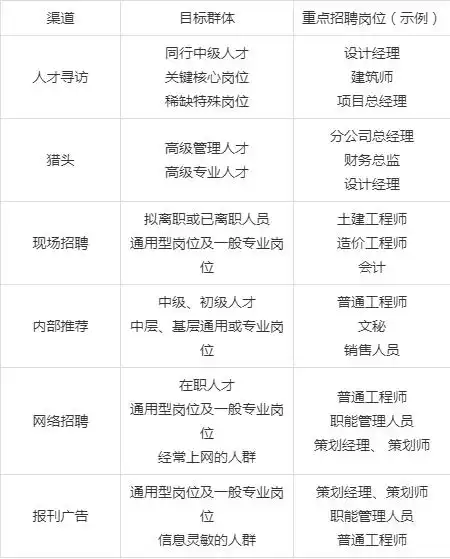
一、如何根据招聘职位选择招聘渠道

二、网络招聘的优劣势有哪些?
1、优势:速度快、效率高(最大的优势);成本低、费用省;具有覆盖面广及互动性;通过在线招聘可以使得企业获得更大规模的求职者储备库;比较公正公平。
2、劣势:人才层次的局限性(网络招聘并非什么人都合适,主要针对中层人才,如IT专业技术类、文职类、财务类、管理类等);信息处理的复杂性;虚假信息大量存在。

三、网络招聘的方式包括哪些?
主要有两种:通过职业招聘网站;在自己公司的主页上发布招聘信息。
1、如何选择职业招聘网站?
好的人才网站的标准:信誉良好;功能强大;客户化设计;服务细致,反应快速。
常见的职业招聘网站:
2、如何利用公司招聘网站招聘?
了解企业所面对的群体;语言要确切,不要笼统;文化熏陶。
四、如何有效地进行网络招聘?
网络招聘这个平台,用得好,可以解决公司中基层管理及技术人员的招聘需求。可以宣传公司企业形象,吸引更多更好优秀人才关注企业。
可以透过网络招聘,了解人才市场的行情,进而及时调整公司的人力政策,也可以为公司储备各级人才,在需要时,能及时联络对方,确保公司人才来源。

五、如何有效地进行网络招聘?
第一,根据公司的规模,公司对人才层次的要求,考虑选择什么样的网络公司。
第二,发布网络招聘信息,一般包括公司的简介,应聘的职位信息,联络方式等。职位的发布有效期最好以15天为限。
第三,别把网络当超市,什么职位都摆出来,也不要同时发布几个高阶主管的职位,除非你们是一个新厂,建议一次发布不要超过10个职位,挂了一个月还没有招到人的职位要检讨。
第四,对每天的简历分情况处理,一种是明显不合要求,一种是暂不需要,以后可能用得上的,一种是可以进一步了解的。符合的简历打印下来,标注面试时间,电话确认 的基本情况。
第五,预约求职者来面试。一般的职位由HR部门的招聘专员来联络,主管以上的重要职位建议由HR主管或面试单位主管与面试者直接沟通。在与求职者预约时,一定先要对这个职位的薪资待遇,专业要求,工作职责有一个较全面的了解,不要一问三不知。
第六,网络招聘可以与现场招聘互相结合。把网络上基本符合条件的人才预约去人才市场初步面试,另一种是网上发布企业要参加现场招聘的信息,让求职者去人才市场时,直接先奔你的摊位而来。
六、进行网络招聘时,如何搜索简历?
(1)确切理解企业要查找什么人。(2)将职位描述改写为简历(3)从小量开始(4)在工作中积累经验(5)不要草率收场(6)保持耐心

七、企业如何根据发展阶段选择合适的招聘渠道

