
01
什么是半结构化访谈?
要了解什么是“半结构化访谈”,我们需要先了解“访谈”的概念。陈向明(2000)在《质的研究方法与社会科学研究》中提到,“访谈”是一种研究性交谈,是研究者通过口头谈话的方式从被研究者那里收集(或者说“建构”)第一手资料的一种研究方法。区别于日常谈话,访谈是一种有特定目的和一定规则的研究性交谈。
根据研究者对访谈结构控制程度的差异,访谈可以被分为“结构型”(结构化/封闭型)、“无结构型”(无结构化/开放型)和“半结构型”(半结构化/半开放型)三种类型。
所谓“结构化访谈”是指研究者对访谈的走向和步骤起主导作用,按照自己事先设计好了的、具有固定结构的统一问卷进行访谈。在这种访谈中,研究者对访谈结构的控制程度很高,选择访谈对象的标准和方法、所提的问题、提问的顺序以及记录方式都已经标准化了,研究者对所有的受访者都按照同样的程序问同样的问题。
“无结构化访谈”的目的是了解受访者自己认为重要的问题、他们看待问题的角度、他们对意义的解释以及他们使用的概念及其表述方式。因此,在这种类型的访谈中,研究者对访谈结构的控制程度很低,只起到一种辅助作用;研究者也不会设固定的访谈问题,其会尽量让受访者根据自己的思路自由联想。
而本文要介绍的“半结构化访谈”则是指研究者对访谈的结构具有一定的控制作用,但同时也允许受访者积极参与。通常,研究者会提前准备一个访谈提纲,在具体访谈的时候,访谈提纲主要作为一种提示,访谈者在提问的同时鼓励受访者提出自己的问题,并且根据访谈的具体情况对访谈的程序和内容进行灵活的调整。
上述三种类型的访谈适合的研究类型也有所不同,一般来说定量研究中通常使用结构化访谈,而定性研究多使用半结构化和开放型访谈。
02
如何选择访谈对象?
半结构化访谈选择访谈对象的方法主要是用“非概率抽样”方式中的“目的性抽样”(也被称为“理论性抽样”)。所谓“目的性抽样”是指按照研究的目的抽取能够为研究问题提供最大信息量的研究对象。陈向明(2000)认为,可以基于样本的特性利用以下九种策略来完成目的性抽样。
1、极端或偏差型个案抽样。在这种抽样方式中,研究者通常选择研究现象中非常极端的、被一般人认为是“不正常”的情况进行调查。
2、强度抽样。抽取具有较高信息密度和强度的个案进行研究。
3、最大差异抽样。考虑到研究对象内部的差异性可能很大,如果只抽取少数研究可能很难反映现象的全貌,因此,要确保抽取的样本所产生的研究结果将最大限度地覆盖研究现象中各种不同的情况。
4、同质型抽样。选择一组内部成分比较相似(即同质性比较高)的个案进行研究。
5、典型个案抽样。选择的是研究现象中那些具有一定“代表性”的个案,目的是了解研究现象的一般情况。
6、分层目的型抽样。在这种抽样方法中,研究者首先将研究现象按照一定的标准进行分层,然后在不同的层面上进行目的抽样。这么做是为了了解每一个同质性较强的层次内部的具体情况,以便在不同层次中进行比较,进而达到对总体异质性的了解。
7、关键个案抽样。选择那些可以对事情产生决定性影响的个案进行研究,目的是将从这些个案中获得的结果逻辑地推论至其他个案。推论的逻辑是:如果这个事情在这里发生了,那么它也就一定会在其他的地方发生。这种个案通常不具有典型性,不代表一般的情况,而是一种“理想”的状态。
8、效标抽样。事先为抽样设定一个标准或一些基本条件,然后选择所有符合这个标准或这些条件的个案进行研究。
9、证实和证伪个案抽样。在这种抽样方式中,研究者已经在研究结果的基础上建立了一个初步的结论,希望通过抽样来证实或证伪自己的初步理论假设。这种抽样的方式通常在研究的后期使用,目的是验证或发展研究者本人的初步结论。
另外,抽样的具体方式则包含以下五类:滚雪球式、机遇式抽样、目的性随机抽样、方便抽样和综合式抽样。
03
如何确定研究应访谈多少个人?
1、“饱和”的不同类型及特点
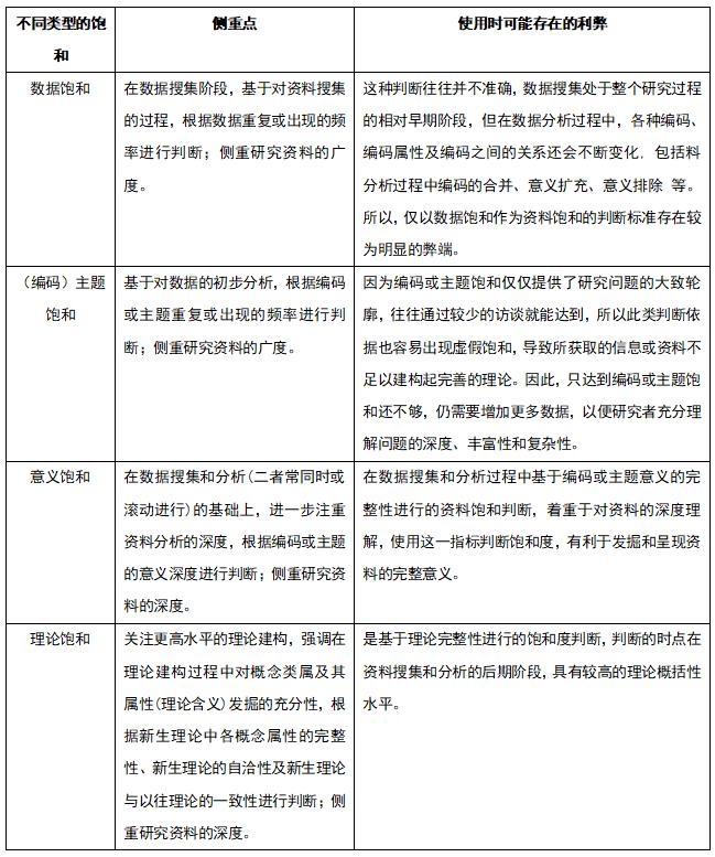
通常而言,“饱和”(saturation)被视为是质化研究所用样本量充足的标准。具体而言,“饱和”又可被分为 “理论饱和”(theoretical saturation)、“意义饱和”(meaning saturation)、“(编码)主题饱和”(thematic saturation) 和“数据饱和”(data saturation)四种类型。
很多研究者认为,“理论饱和”的概念可以追溯到格拉泽(Glaser)和斯特劳斯(Strauss)的《发现扎根理论:质性研究策略》一书。在这本书中两位研究者提到,“判断何时停止抽取不同群体样本的标准要视乎类属,亦即类属的理论饱和程度”,“饱和的意思是社会学家在发展类属属性的过程中,再也没有新的数据出现”,“当他们在一遍又一遍看到相似的情形不断出现时,研究者即可从经验层面确认类属的发展已经实现饱和”。归纳言之,在格拉泽和斯特劳斯这里,“理论饱和”强调的是既有理论类属已得到充分发展。
杨莉萍等研究者(2022)在归纳前人研究的基础上总结到,“理论饱和”是指在数据搜集过程中已发展不出新的主题或理解,所有相关概念类属的属性及其之间的关系都已被探讨、穷尽和确定,继续获取数据资料已不能揭示新属性,也不能获得对于新生理论更深入的理解,新的理论已全面、可信。总之,“理论饱和”是基于理论完整性进行的饱和度判断,这种判断往往发生于资料搜集和分析的后期。
“意义饱和”是指在数据搜集和分析过程中,研究者已充分理解了所发展出的一系列编码或主题,关于编码或主题的含义及其之间的关系不再出现新的信息。“意义饱和”是在数据搜集和分析过程中基于编码或主题意义的完整性进行的资料饱和判断,着重于对资料的深度理解。使用这一指标判断饱和度,有利于发掘和呈现资料的完整意义。
“(编码)主题饱和”又包括“归纳主题饱和”(inductive thematic saturation)和“既定主题饱和”(a priori thematic saturation),这二者都深受扎根理论影响。其中“归纳主题饱和”是指在对收集到的资料进行编码的过程中,不能再归纳出新的编码(主题)时,就可以确定此时的编码(主题)已经达到了饱和状态。而“既定主题饱和”则是指当既定编码(主题)已得到数据充分支持时,则意味着此时的编码(主题)已经达到了饱和状态。
“数据饱和”是指当研究人员发现新收集的数据与已有数据有重复时,就算是达到了饱和状态,如研究者在访谈过程中开始不断重复听到与之前对话相同的内容。
通过对比我们可以发现,上述四种类型的“饱和”侧重点有所不同。

不同类型的研究需要使用的“饱和”标准不同。Saunders等研究者(2018)认为,研究设计大致可以分为两类,一类是基于演绎逻辑的,而另一类则是基于归纳逻辑的,而这两类研究设计则需要使用不同类型的“饱和”标准。在基于演绎逻辑的研究设计(完全或主要基于之前设定好的类属、编码或主题来分析数据,强调自上而下、以概念框架指导数据分析工作)中,则需要“既定主题饱和度”这一指标。而在基于归纳逻辑的研究设计(在研究的初始阶段,只有明确的研究问题和基本的概念透镜,而概念的细节和内涵依然要通过分析数据逐步获得)中,则需要“归纳主题饱和”这一指标。
对于研究者而言,在一项具体的研究中,选择一项“饱和”标准即可。因此半结构化访谈到底访谈多少个人合适,取决于我们的研究是否达到了相应的“饱和”标准。
2、如何确定研究达到了相应的“饱和”标准?
(1)“理论饱和”的检验
“理论饱和”的检验有不同方式,这里仅列举一种。Bowen (2008)认为满足以下 4 个条件方可认定研究资料达到“理论饱和”:
①相关概念类属反映在 70%以上的访谈中;
②受访者认同研究结果,对研究结果有较好的反馈;
③与前人研究结果相契合;
④新的受访者开始重复叙述与之前受访者相似的内容。
Bowen 还建议,如果使用诸如 70%作为资料饱和的判定标准,最好与其他形式的饱和标准结合使用。
(2)“数据饱和”的检验
“数据饱和”比较容易检验,当研究者重复听到同样的叙述,便要开始考虑是否做出研究达到了“数据饱和”的判断。
(3)“(编码)主题饱和”检验
一般来说,新出现的编码数/主题数占已确定的编码/主题总数的比例达到一定标准,即可判断研究达到“(编码)主题饱和”。Guest 等研究者(2020)发现,选择前 4 次(或 5 次、6 次)搜集到的基础数据集作为分母,以之后的每 2 次(或 3 次)访谈所获得的新信息量为分子,以 5%或0%作为阈限值,来判断研究是否达到了“(编码)主题饱和”,即当新进行的 2 次访谈所获得的新信息数量占前 4 次访谈所获取的信息总量的比例小于 5%,即可判断研究达到了“(编码)主题饱和”。其中,对饱和阈限值(5%或 0%)的选择参照了量化研究的显著性指标p 值的设定,而研究者也强调,这一具体标准的选择是自主的,质性研究者可以根据研究现实自行确定。
杨莉萍等研究者(2022)则提出了“S(Saturation)系数”这一概念,用来判断研究中的“(编码)主题饱和”程度。“S系数”的计算公式如下:
具体而言,B 代表新获得的数据集,A 代表在 B 之前已获取的所有数据集,两组数据集的交集与数据集 B 的比值即为 S 系数。比值越大代表数据集 B 中的编码与之前集合的重复性越高。在对同质性样本的访谈中,深度访谈连续 3 次(焦点团体连续 2 次) S系数达到 95%及以上可认定为达到编码饱和。这里 95%参照了量化研究的显著性指标 p 值的设定,而要求“连续 3 次”或“连续 2 次”,则是遵循了“适当追加抽样”的原则。
Constantinou等研究者(2017)则是开发了“主题饱和表”用于判断主题饱和的程度。通过此表,我们可以记录每一受访者所对应的“编码数”“主题数”“与前一受访者共同的主题数”“其所提供的新主题数”“总主题数”和“其所提供主题数占总主题数的百分比”。通过这个表我们可以很容易看出,当访谈到哪个对象的时候,不再出现新的主题,而这个时候基本可以判定已达到“主题饱和”。

(“主题饱和表”来源于:Constantinou、Georgiou&Perdikogianni,2017)
而Kerr等研究者(2010)则开发了“编码饱和表”。在下述这个表格中,研究人员会记录每一项编码首次出现于哪一次的焦点小组中。因此,当所有编码项的首次出现的节点都被记录之后,可以判定已经达到了“主题饱和”。

(“编码饱和表”来源于:Kerr,Nixon & Wild,2010)
(4)“意义饱和”的检验
Hennink 等研究者(2017, 2019)探究了深度访谈与焦点团体研究中达到“意义饱和”所需样本量,并与“(编码)主题饱和”做了对比,结果发现,需要 16~24 次个体访谈才能达到“意义饱和”,在第 10 次焦点团体访谈后勉强达到了“意义饱和”。通常情况下,达到“意义饱和”所需要的样本量远高于“编码饱和”。

(“意义饱和坐标图”:来源于Hennink、Kaiser & Marconi,2017)
为了更好地图示化“意义饱和”,Hennink 等研究者(2017)创建了一种“意义饱和坐标图”。其中,横坐标为访谈次序,纵坐标代表不同的编码;空心的方块代表该编码第一次出现的时刻,实心方块代表该编码意义达到饱和的时刻。所谓达到饱和的时刻是指,某编码下不再产生子编码类目及意义的时候。
04
“饱和”概念及其在研究中应用的相关质疑
1、很多研究者强调,“饱和”严格意义上并不是一个点而是一个过程。所以样本量大小和“饱和”之间没有简单的线性关系——并非样本量越大,越有助于实现“饱和”。Wray等研究者(2007)发现,虽然随着受访者人数的增加,新主题的数量呈现递减趋势,但一直增加受访者数量总会带来新的编码和主题,即使人数增至200以上依然如此。只不过在已有参与者为25人的情形下,新增一主题大约需要增加1位参与者,而当参与者人数有400时,新增一主题大约需要增加108位参与者。
2、“饱和”并非决定受访者人数的唯一因素,在现实访谈中,研究所涉及的人力、物力和财力都会对研究者是否继续收集数据产生影响。
3、可使研究达到相应“饱和”标准的人数是在研究过程中才能确定的,但在撰写研究计划的时候,我们不得不提前预测访谈人数。在这种情况下,我们可以根据类似研究中使用的访谈人数预设一下自己研究中可能访谈的人数范围,这种大致的评估是可以被接受的。
