相信用过 Apple Pay 乘车的同学,都知道这玩意有多方便。
像我在北京用的就是 Apple Pay 的「北京一卡通」,不管是坐地铁还是坐公交,上车直接刷手机就能搞定。

目前呢苹果已经上线了上海交通卡、京津冀互联互通卡、厦门 e 通卡、天津互联互通城市卡、岭南通・羊城通等等众多卡片。

细心的同学应该能发现,有的卡片上会有独特的标示,而有的光秃秃啥也没有:


两者有什么区别呢?
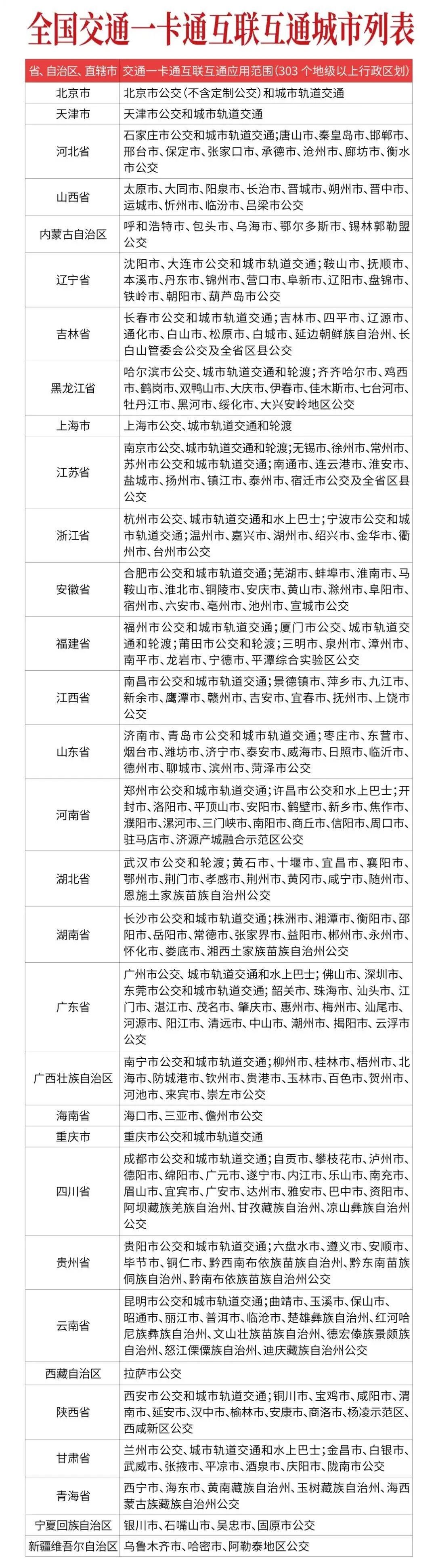
带有「交通联合」标识的卡片,都是按照交通运输部全国交通一卡通技术标准要求发行的全国交通一卡通标准卡。

可以在全国已开通全国一卡通互联互通的 300 多个城市中使用。

就上面这些城市,你只要办理了「交通联合」卡,一张就能搞定,不用到了当地再办理新卡片,非常方便。
随着支持的城市越来越多,苹果也在不断更新 Apple Pay。
这不,最近苹果现已在 Apple Pay 上线了上海交通卡・全国交联版,可以在全国 200 多个城市通用,只要充值 10 元,像是地铁、公交、轮渡、磁悬浮、BRT、有轨电车等等交通工具都可以刷卡!

如何开通呢?
打开 iPhone 上的钱包 App,选择右上角的「+」。

点击「上海交通卡・全国交联版」,输入你想要充值的金额后点击「添加」即可。

上海的同学可以考虑换卡了哦
什么机型支持?
iPhone 6s 或更新机型和 Apple Watch 都可以在“钱包”中添加卡片使用。

需要注意的是,iOS14 及以上新系统版本,watchOS 7 系统或更新机型才支持。
行了,有需要的小伙伴赶紧去添加吧~
免责声明:由于无法甄别是否为投稿用户创作以及文章的准确性,本站尊重并保护知识产权,根据《信息网络传播权保护条例》,如我们转载的作品侵犯了您的权利,请您通知我们,请将本侵权页面网址发送邮件到qingge@88.com,深感抱歉,我们会做删除处理。
