随着 AI 技术的飞速发展,其在数据分析等领域的应用愈发广泛,但数据分析师真的会被 AI 取代吗?本文以图表分析为例,深入探讨 AI 在数据分析中的优势与局限,以及数据分析师如何借助 AI 提升效率,同时强调人类分析师的核心竞争力 —— 数据分析思维、沟通与应用能力等软技能,是无法被 AI 替代的关键所在,值得每一个从业者深思。

随着 AI 技术的发展,AI 的能力正在变得越来越强,能做的事情也变得越来越多。
AI 不仅能读懂我们输入的各种内容,而且能输出文字、图片、音频和视频。
比如,给 AI 发送一张数据可视化图表,它不仅能解读图表,提供优化的建议,而且能快速创建图表。
虽然 AI 可能会出错,需要我们检查 AI 输出的结果,但它确实能大大提升我们的工作效率。
以《用图表说话》(作者:斯科特·贝里纳托)中介绍的一个图表为例,给具有图片理解功能的 AI 上传这个图表:

并发送如下提示词:1你是一位数据可视化专家,请解释图表中需要改进的地方,并提出具体的优化建议。要求简洁明了,不要浪费我的时间。
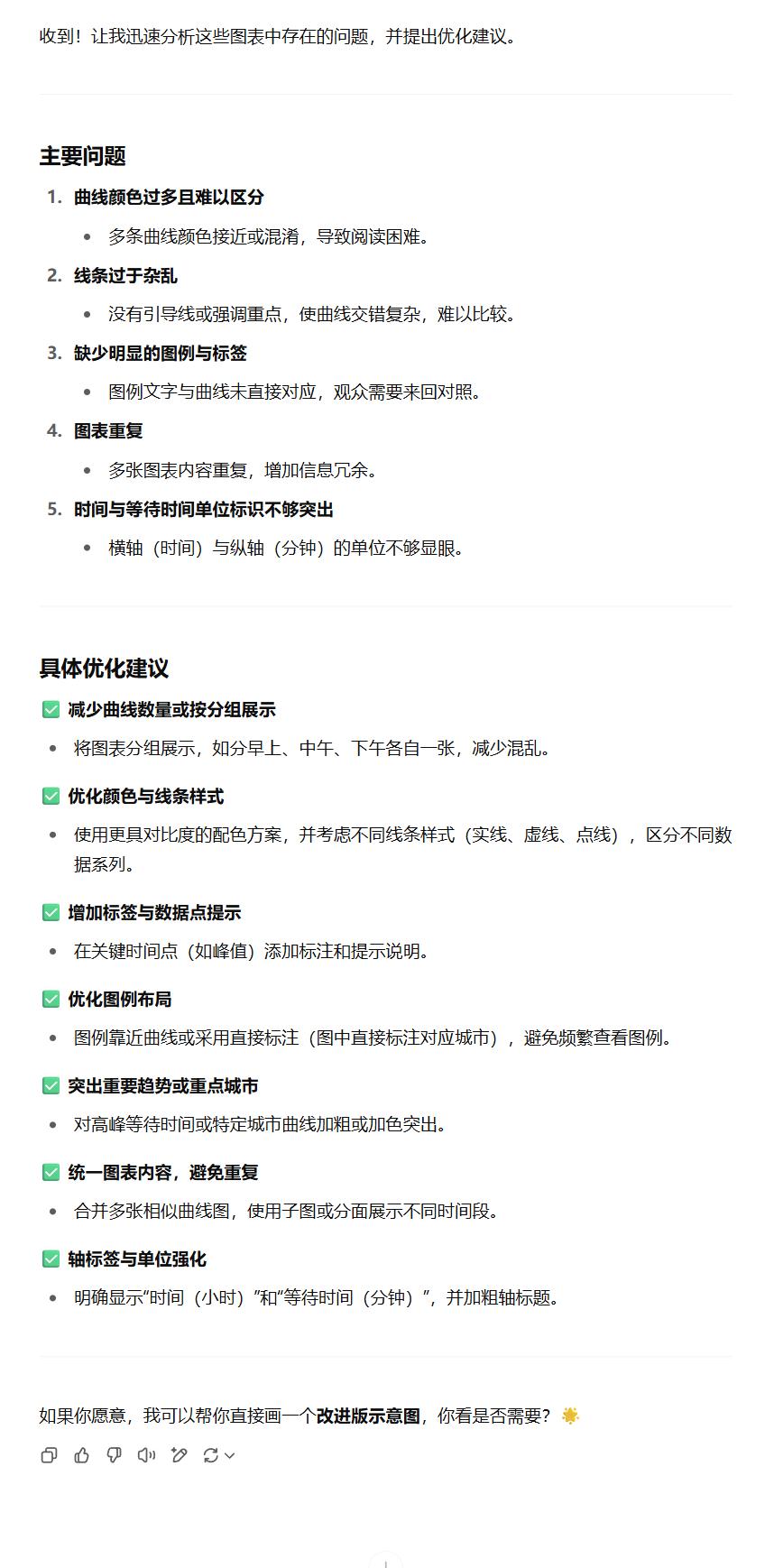
Claude-4-Sonnet 模型给出的图表分析和优化建议如下:

虽然 AI 很强大,可以帮助我们快速识别图表中存在的一些问题和不足,但它并不是万能的,有时候也会犯错,最终还是需要我们做出自己的判断和决策。
例如,AI 说图中有 10 条不同颜色的线条,但其实是有 11 条。
为了获得更好的优化建议,我们可以测试使用不同的 AI 模型,对比它们的效果。
例如,把上面的图表和提示词发给 ChatGPT,其中的 GPT-4o 模型回复如下:

发送「需要」之后,ChatGPT 创建了如下图片:

其中不仅存在很多乱码,而且把原始数据改得面目全非,显然这不是我们想要的结果。
所以,我们在应用 AI 做数据分析的时候,千万不要盲目相信 AI 输出的结果,哪怕是使用世界先进的 AI 模型。
我们可以把 AI 当成一个沟通互动的对象和助手,让它提供不同的视角,执行指定的任务,成为我们工作流程中的一部分,但前提条件是我们自己要有判断力,能够引导 AI 发挥它的潜能,并且知道 AI 输出的结果哪些是有用的,哪些是没用的,甚至是错误的。
要想更精准、更快速地优化数据分析图表,我们可以基于图表背后的原始数据,用 Python 或其他软件来实现。
在《用图表说话》这本书中,作者给出了如下优化结果:

上面的图表经过优化之后,把杂乱无章的色彩,转化为两组鲜明对比的颜色,重点突出旧金山和奥克兰的数据变化,并在标题中给出了行动的建议:午餐时分去旧金山,稍后去奥克兰。
要想让 AI 快速实现上面的图表效果,并给出合理的行动建议,恐怕还有很长的路要走。
尽管 AI 能够明显提升简单数据分析的工作效率,但是面对复杂问题的时候,还是需要有人类的参与。
事实上,AI 工具的简单化,并不会降低问题本身的复杂度。
就像人类发明了计算器,让简单的数学计算变得很容易,但是依然有很多复杂的数学问题没有被解决。
当我们遇到一个复杂问题时,可能会涉及很多 AI 不知道的业务背景信息,光是写好 AI 提示词、把需求描述清楚就不容易,而且需要反复沟通和验证 AI 生成的结果,反而可能更加费时费力。
所以,在数据分析领域,依然需要懂业务的专业人才,而 AI 只是一种高效的工具,洞察能力、沟通能力、应用能力等软技能才是关键,优秀的数据分析师不容易被替代。
有些人拿到数据之后,不问目标和背景,不知道背后的诉求是什么,直接一顿操作猛如虎,最后发现什么有价值的结论都没有。
真正替代数据分析师的其实不是 AI,而是更会使用 AI 解决复杂问题的人。
人与人之间的差距,往往体现在数据分析的思维和逻辑层面,而不是停留在工具层面。
当所有人都会使用 AI 工具时,竞争优势就来自于那些无法替代的能力,比如综合运用数据分析思维、快速抓住问题的本质、提出更有价值的建议等,这才是数据分析师的核心竞争力。
具备数据分析思维的人,在 AI 的加持下,能够激发出强大的想象力和创造力,更快地洞察事物的本质,未来成长也会越来越快。
与其抱怨 AI 发展太快,盲目跟风最新的技术,不如找准自己的定位,在自己擅长的领域内,用 AI 放大自己的能力,创造出独特的价值。
愿我们与 AI 共同进步。
