相较于去年2022年的项目指南,2023年度项目指南变动不大。主要就是继续加大港澳台和海外人员的项目申请支持,继续简化填报流程等等,基本都是维持去年的政策。变化具体如下:
2023年,对于个人简历中的代表性论文,应上传公开发表的全文PDF电子版;代表性专著应上传著作封面、摘要、目录、版权页等PDF扫描件。
另外 ,参与人简历需要申请人邀请参与人在线填写完成,注意今年的模板和去年有点变化,大家1月15号进去后要重新写简历。在填写论文等研究成果时,根据论文等发表时的真实情况规范列出所有作者署名,不再标注第一作者或通讯作者。
申请人应当加强对课题组成员尤其是参与课题研究学生的相关教育培训。被取消国家自然科学基金申请或参与申请资格或受到科研领域联合惩戒的责任主体在处罚期内不得申请、承担或参与新的科学基金项目。
而变动最大的就是关于 限项 的要求,主要是非高级职称限项有变化。高级职称,限项维持2022年规定不变!不具备高级职称(如中级、初级、博士后等),2023年的限项要求是:作为项目负责人,只能1项。作为参与人,合计限2项!也就是说,不具备高级职称人员,限项是1(负责人)+2(参与人)模式!
就比如你有1项在研没结题的国自然(申请人或参与者都算),那么后面只能以申请人或参与者再申报1项;如果你有2项国自然项目在研还没结题(申请人或参与者都算),就不能再报了,但是这个规定只针对2023年以后,所以2022年之前即使有作为参与者或申请人参与了2项国自然,那么今年还是可以作为申请人或者参与人申报2项。
2023限项
申请规定
(一)一般性规定【政策无变化】
1.申请人同年只能申请1项同类型项目【重大研究计划项目中的集成项目和战略研究项目、专项项目中的科技活动项目、国际(地区)合作交流项目除外;联合基金项目中,同一名称联合基金为同一类型项目】。
2.上年度获得面上项目、重点项目、重大项目、重大研究计划项目(不包括集成项目和战略研究项目)、联合基金项目(指同一名称联合基金)、地区科学基金项目资助的项目负责人,本年度不得作为申请人申请同类型项目。
(二)申请和承担项目总数的限制规定
除特别说明外,申请当年资助期满的项目不计入申请和承担项目总数范围。初审不予受理的项目不计入申请和承担项目总数范围。【政策无变化】
1.申请和承担项目总数限制
具有高级专业技术职务(职称)的人员申请(包括申请人和主要参与者)和正在承担(包括负责人和主要参与者)以下类型项目总数合计限为2项:面上项目,重点项目,重大项目,重大研究计划项目(不包括集成项目和战略研究项目),联合基金项目,青年科学基金项目,地区科学基金项目,优秀青年科学基金项目,国家杰出青年科学基金项目,重点国际(地区)合作研究项目,直接费用大于200万元/项的组织间国际(地区)合作研究项目(仅限作为申请人申请和作为负责人承担,作为主要参与者不限),国家重大科研仪器研制项目(含承担国家重大科研仪器设备研制专项项目),基础科学中心项目,资助期限超过1年的原创探索计划项目、专项项目(特别说明的除外,专项项目中的科技活动项目除外)。不具有高级专业技术职务(职称)人员作为申请人申请和作为项目负责人正在承担的上述类型项目数合计限为1项,作为主要参与者申请和正在承担的上述类型项目数合计限为2项。【政策无变化】
具有高级专业技术职务(职称)的人员作为主要参与者正在承担的2019年(含)以前批准资助的项目不计入申请和承担项目总数范围,2020年(含)以后批准(包括负责人和主要参与者)项目计入申请和承担项目总数范围。【政策无变化】
不具有高级专业技术职务(职称)人员作为主要参与者正在承担的2022年(含)以前批准资助的项目不计入申请和承担项目总数范围,2023年(含)以后批准(包括负责人和主要参与者)项目计入申请和承担项目总数范围。晋升为高级专业技术职务(职称)后,原来作为负责人正在承担的项目计入申请和承担项目总数范围,原来作为主要参与者正在承担的项目不计入。【红色部分有变化,原表述为“不具有高级专业技术职务(职称)人员申请和承担项目总数(1)作为申请人申请和作为项目负责人正在承担的项目数合计限为1项。(2)在保证有足够的时间和精力参与项目研究工作的前提下,作为主要参与者申请或者承担各类型项目数量不限。”】
2.不计入申请和承担项目总数范围的项目类型【政策无变化】
创新研究群体项目、海外及港澳学者合作研究基金项目、数学天元基金项目、直接费用小于或等于200万元/项的组织间国际(地区)合作研究项目、国际(地区)合作交流项目、重大研究计划项目中的集成项目和战略研究项目、外国学者研究基金项目、专项项目中的科技活动项目、资助期限1年及以下的其他类型项目,以及项目指南中特别说明不受申请和承担项目总数限制的项目等。
(三)部分项目类型的特殊规定
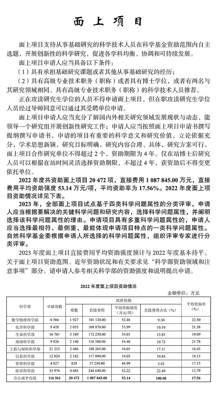
1.面上项目【政策无变化】
2021年度和2022年度连续两年申请面上项目未获资助的项目(包括初审不予受理的项目)申请人,2023年度不得作为申请人申请面上项目。
2.国际(地区)合作类项目【政策无变化】
正在承担国际(地区)合作研究项目的负责人,不得作为申请人申请国际(地区)合作研究项目。
作为申请人申请和作为项目负责人正在承担的同一组织间协议框架下的国际(地区)合作交流项目,合计限1项。
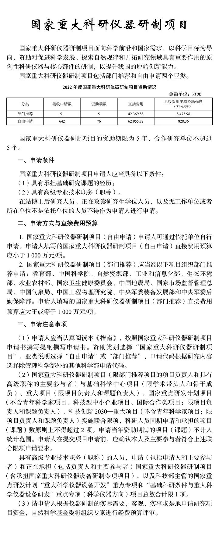
3.国家重大科研仪器研制项目【政策无变化】
具有高级专业技术职务(职称)的人员,同年申请和参与申请的国家重大科研仪器研制项目数量合计限1项。
国家重大科研仪器研制项目负责人和具有高级专业技术职务(职称)的主要参与者,在自然科学基金委做出资助决定之后至准予结题前不得申请或参与申请国家重大科研仪器研制项目。
国家重大科研仪器研制项目(部门推荐)负责人在自然科学基金委做出资助决定之后至准予结题前不得作为申请人申请除国家杰出青年科学基金以外的其他类型项目。
4.优秀青年科学基金项目、国家杰出青年科学基金项目
优秀青年科学基金项目和国家杰出青年科学基金项目申请时不计入申请和承担项目总数范围,正式接收申请后计入。【红色部分表述有变化,原表述为“正式接收申请到自然科学基金委做出资助与否决定之前,以及获得资助后,计入申请和承担总数范围。”】
5.基础科学中心项目、创新研究群体项目
基础科学中心项目申请时不计入申请和承担总数范围;正式接收申请到自然科学基金委做出资助与否决定之前,以及获得资助后,计入申请和承担总数范围,但未进入现场考察环节的基础科学中心项目不计入。【政策无变化】
具有高级专业技术职务(职称)的人员,同年申请和参与申请创新研究群体项目和基础科学中心项目,合计限1项。【政策无变化】
正在承担创新研究群体项目的项目负责人和具有高级专业技术职务(职称)的主要参与者,不得申请或参与申请创新研究群体项目和基础科学中心项目,但在资助期满当年可以申请或参与申请基础科学中心项目。【政策无变化】
基础科学中心项目负责人及主要参与者(骨干成员)在自然科学基金委做出资助决定之后至资助期满前不得申请或参与申请除国家杰出青年科学基金项目、优秀青年科学基金项目、重大研究计划中的战略研究项目、专项项目中的科技活动类项目以外的其他类型项目。【红色部分有变化,可申请项目增加了“重大研究计划中的战略研究项目、专项项目中的科技活动类项目”】
退出创新研究群体项目和基础科学中心项目的参与者,2年内不得申请或参与申请创新研究群体项目和基础科学中心项目。【政策无变化】
6.基础科学中心项目、国家重大科研仪器研制项目(部门推荐)【政策无变化】
申请人同年申请国家重大科研仪器研制项目(部门推荐)和基础科学中心项目,合计限1项。
7.原创探索计划项目【政策无变化】
原创探索计划项目申请时不计入申请和承担项目总数范围,获资助后计入(资助期限1年及以下的项目除外)。
申请人同年只能申请1项原创探索计划项目(含预申请)。
(四)获资助次数限制规定【政策无变化】
1.青年科学基金项目、优秀青年科学基金项目、国家杰出青年科学基金项目、创新研究群体项目:同类型项目作为项目负责人仅能获得1次资助。
2.外国青年学者研究基金项目、外国优秀青年学者研究基金项目、外国资深学者研究基金项目:同层次项目作为项目负责人仅能获得1次资助。
3.地区科学基金项目:自2016年起,作为项目负责人获得资助累计不超过3次,2015年以前(含2015年)批准资助的地区科学基金项目不计入累计范围。
(五)国家科技计划项目联合限项规定(新增内容)
按照《科技部办公厅 财政部办公厅 自然科学基金委办公室关于进一步加强统筹国家科技计划项目立项管理工作的通知》要求,科学基金重大项目(限项目负责人和课题负责人)、基础科学中心项目(限学术带头人和骨干成员)、国家重大科研仪器研制项目(限部门推荐项目的项目负责人和具有高级职称的主要参与者)与国家重点研发计划项目(不含青年科学家项目、科技型中小企业项目、国际合作类项目;限项目负责人和课题负责人)、科技创新2030—重大项目(不含青年科学家项目,限项目负责人和课题负责人)实施联合限项,科研人员同期申请和承担的项目(课题)数原则上不得超过2项。申请当年资助期满的项目(课题)不计入统计范围。
具有高级专业技术职务(职称)的人员,申请(包括申请人和主要参与者)和正在承担(包括负责人和主要参与者)国家重大科研仪器研制项目(含承担国家重大科研仪器设备研制专项项目),以及国家重点研发计划“重大科学仪器设备开发”重点专项和"基础科研条件与重大科学仪器设备研发"重点专项(科学仪器方向)项目总数合计限1项。
(六)补充说明
1.除原创探索计划项目外,处于评审阶段(自然科学基金委做出资助与否决定之前)的申请,计入本限项申请规定范围之内,但对于未进入现场考察环节的基础科学中心项目申请、未进入预算评审环节的国家重大科研仪器研制项目(自由申请)申请、未进入现场考察环节的国家重大科研仪器研制项目(部门推荐)申请,不计入申请和承担项目总数范围。【红色部分表述有变化,原表述为“未进入预算评审或现场考察环节的国家重大科研仪器研制项目(部门推荐)申请”】
2.申请人即使受聘于多个依托单位,通过不同依托单位申请和承担项目,其申请和承担项目数量仍然适用于本限项申请规定。【政策无变化】
3.现行项目管理办法中,有关申请项目数量的要求与本限项申请规定不一致的,以本规定为准。【政策无变化】
2023年度国家自然科学基金项目指南
申请规定

2023年度国家自然科学基金改革举措

各项目申请指南
















