同样根据上述报告,2019年纳入评估的企业报告有1598份 ,如图1所示,其中被参考最多的前两种编制依据分别为全球报告倡议组织(GRI)标准和中国社科院(CASS-CSR4.0),占比分别为26.47%和22.9%。其次通用标准中占比较高的为国际标准化组织(ISO)的ISO26000(占比11.14%)以及国家标准GB/T36001(占比11.51%)。除此之外参考较多的编制标准中,国务院国有资产监督管理委员会(简称“国资委”)指导意见只针对国有企业或国营企业(简称“国企”),上海证券交易所(简称“上交所”)指引、深圳证券交易所(简称“深交所”)指引和香港联合交易所(简称“港交所”)指引只针对上市公司。
(二)国内企业可持续发展报告常用的标准
下面我们将重点介绍以上企业使用较多的四种可持续发展报告的参考标准:全球报告倡议组织发布的《可持续发展报告标准(GRI standards)》、国际标准化组织(ISO)发布的《社会责任指南(ISO26000)》、中国社科院发布的《中国企业社会责任报告编写指南(CASS-CSR4.0)》,以及国家标准GB/T36001-2015《社会责任报告编写指南》。
1.GRI可持续发展报告标准(GRI Standards)
GRI标准始于2000年,由全球报告倡议组织(Global Reporting Initiative,简称GRI)发布。GRI是一家独立的国际组织,自1997年开始首倡可持续报告,专注于为促进可持续发展提供标准和指导,协调统一可持续发展图景,引领高效实用的可持续报告体系以及推动有效利用可持续信息来改善企业业绩。GRI指南共经过了四次迭代,从第三代开始,从指导手册转向标准。目前GRI标准的主要内容包含两部分:通用标准(Universal standards 3项)和特定议题标准(Topic-specific standards 33项)。
2.社会责任指南(ISO26000)
2010年,国际标准化组织(ISO)发布社会责任指南(ISO26000),该标准由54个国家和24个国际组织参与制定,开发历时6年。该标准包含七大主题:组织治理、人权、劳工实践、环境、公平运行实践、消费者以及社区参与和发展。这几项主题的原则标准不仅适用于私人部门,同样适用于公共部门,因此该标准不同于GRI标准主要针对企业,而是广泛适用于所有类型的组织。由此在命名上用SR(Social Responsibility)取代了CSR(Corporate Social Responsibility),对各国政府为实现公共利益而制定公共政策,也具有实际的指导作用。
3.中国企业社会责任报告编写指南(CASS-CSR4.0)
2009年,中国社会科学院经济学部企业社会责任研究中心首次发布《中国企业社会责任报告编写指南》(CASS-CSR1.0),至今已发展到第四个版本。该指南是国内最早针对所有企业的社会责任报告编写指南,在更新迭代版本时,该标准体系不断融入国际最新的可持续发展标准内容,并注意和本土的实际情况结合,是一部与时俱进的指南。该指南2.0版本吸收了2010年通过的ISO26000的关键指标;其3.0版本融合GRI4.0和全球契约(GC)的内容,经济责任改为市场责任,纳入更多利益相关方的责任。最新4.0版本融合GRI standards、联合国可持续发展目标SDGs和港交所ESG报告指引等国内外最新主流指标体系的内容,并把定位由“报告编制指南”转变为“报告综合指南”。从主体指标体系来看,该指南承袭GRI的标准体系框架一脉,最新版本CASS-CSR4.0的指标包含与GRI标准一致的四个主题:责任管理(G)、市场绩效(M)、社会绩效(S)和环境绩效(E),并新增报告前言(P)和报告后记(A)。2019年8月,GRI在官网发布了《CASS-CSR4.0 与 GRI可持续性报告标准的对标文件》 ,以帮助报告机构更好地将二者结合。
4.社会责任报告编写指南(GB/T 36001-2015)
2016年1月1日,GB/T36000-2015《社会责任指南》、GB/T36001-2015《社会责任报告编写指南》和GB/T36002-2015《社会责任绩效分类指引》三项国家标准开始实施。这些国家标准由国家质量监督检验检疫总局和国家标准化管理委员会联合发布,意味着中国在国家层针对如何推进社会责任工作已经形成共识,是中国社会责任发展领域的一大里程碑。这三项国家标准整体以国际标准ISO26000为基础,框架上保持一致,在内容上根据中国的国情进行了有关法律遵守、人权、术语表达等方面内容的调整,可以视作ISO26000的本土版本。其中GB/T36000-2015《社会责任指南》对概念、主题和方法进行了说明,GB/T36001-2015《社会责任报告编写指南》制定了社会责任报告的通用编制方法,而GB/T36002-2015《社会责任绩效分类指引》为进一步提供绩效评价提供参考,三者形成概念、结构和内容的互相补充。
(三)国内企业可持续发展报告常用标准的对比分析
综上所述,GRI Standards、CASS-CSR4.0、ISO26000和GB/T36001这四项有关社会责任的标准,对企业来说是可持续发展的操作工具。这四者既有联系也有区别,以下用表1来进行综合呈现。
表1 常用标准的比较分析与总结

GRI可持续发展标准不仅是国内使用最多的参考依据,也是目前世界范围内使用范围最广的可持续发展报告标准。根据毕马威(KPMG)2020年可持续发展报告调查 ,GRI仍是最常用的企业可持续发展报告框架和标准 ,N100(由全球52个国家和地区各自收入排名的前100家企业共5,200家企业)中67%和G250(全球收入最高的250家企业构成的样本,以2019《财富》世界500强榜单为准) 中73%都采用了GRI报告框架和标准 ,其中使用GRI报告框架和标准的N100有95%都使用了最新的GRI标准(该比例根据KPMG报告数据计算得出)。
ISO26000在总则中强调,该标准只是社会责任“指南”,不能用于第三方认证和规定或合同来使用,这与ISO此前发布的其他ISO系列显著不同。此外,ISO26000不同于其他标准的地方在于开发过程中的专家来自不同发展程度的国家,并分别代表和市场有关的利益方(包括政府、产业界、消费者、劳工工会、非政府组织和科技、服务等),这是前所未有的利益相关方的广泛参与,确保尽力平衡发展中国家和发达国家的关系以及不同利益相关方的诉求。
简要来说,中国社科院(CASS-CSR)标准师承全球报告倡议组织(GRI)标准,而后的版本上博采众长,在保持基本框架不变的情况下做了本土化的增删调整。这两项标准主要针对企业,ISO26000标准则从广泛的组织定义来讨论社会责任,使用范围不局限在企业。GB/T36001标准中的议题内容基于ISO26000标准用重新起草法修改采用,主要从适应国情的角度对其中的术语及部分内容进行了调整。
从具体的议题来看,无论是ISO26000与企业相关的议题,还是GRI系列的议题框架,都非常一致地从四个维度来描述企业的社会责任,同时也是推动可持续发展的努力方向,即组织治理、经济、环境和社会。这些维度涵盖了企业所有的利益相关方,成为目前主流的企业社会责任讨论维度。以下内容将对这几项报告标准在四个维度的具体要求做一个对比和说明。
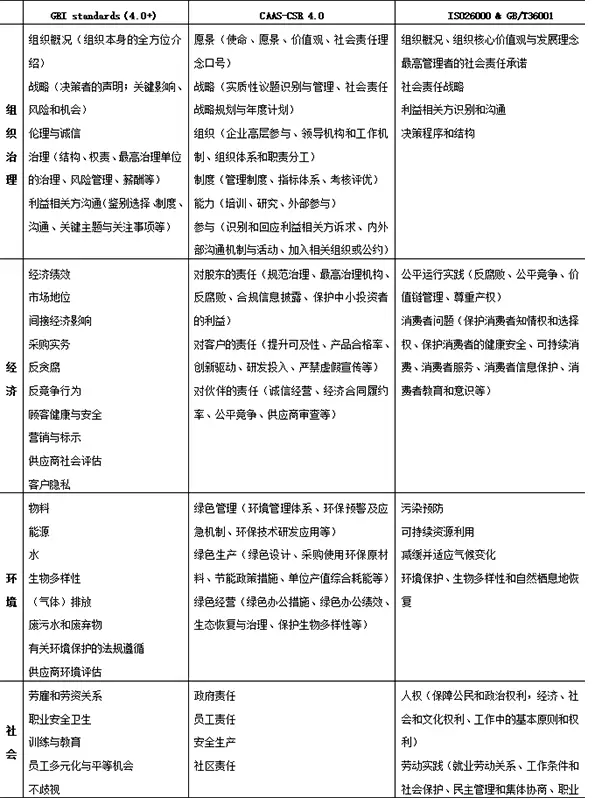
(四)报告编制标准的四个主要维度
这部分内容将介绍以上企业可持续发展报告编制标准的具体指标,并按目前主流的四个维度——组织治理、经济、环境和社会分类(见表2),这样能帮助对报告编制感兴趣的企业更深入地理解这些议题的内涵(限于篇幅,仅列出主要议题和部分具体项目)。需要说明两点:其一,由于ISO26000和GB/T36001在指标内容上高度重合,因此合并在一栏总结,并且为了适应中国国情,这里以GB/T36001为主,只列出其关键点(不包含所有指标);其二,为了方便横向对比,这些指标不完全遵循原标准的分类,做了部分我们认为较合理的调整。比如GRI standards社会维度里有关消费者、供应商的指标调整到了经济维度。接下来,我们将分别围绕四个维度展开具体描述。
表2 报告编制标准的四个维度

第一,有效的组织治理是企业实现可持续发展的基石。从以上的指标列表可见,涉及组织治理的几个关键词是:战略、决策、制度、组织结构和利益相关方。综合以上,组织治理有两项关键点:一是企业要把社会责任的理念和要求,全方位地贯彻进入组织治理中;二是企业要特别重视决策制定,要建立和完善一整套与社会责任相关的决策程序和机构,包括正式的和非正式的。
在组织治理这部分,GRI对比其他体系展现出不同的思路。在笔者看来,与其说是报告指标,更是在帮助组织系统地梳理和分析如何来寻找匹配自身的社会责任。GRI的指标始于全方位的组织概况,再到企业最高领导者的承诺和对企业的关键影响、风险和机会,同时兼顾考虑伦理与诚信,在此基础上搭建社会责任相关的组织架构和规则制度,最后才是利益相关团体的指标。从这个指标顺序可见,如何形成企业自身的企业社会责任,首先与企业自身的业务特长、最高领导者的价值观紧密相关,其次规范的组织和制度是实施保障的基石。而CASS-CSR和ISO26000、GB/T36001对报告核心内容做了很好的整理,特别是CASS-CSR的组织治理指标在分类上较有条理,对读者来说可以非常有针对性地了解该企业社会责任相关的内容。CASS-CSR体系的这个指标特点贯穿了四个维度的指标。
第二,经济这一维度涉及的指标主要围绕着企业在运营时与经济利益紧密相关的三个利益相关方:股东、供应商(合作伙伴)和消费者。这一部分的指标重点呈现了企业的两项基本的社会责任:经济责任需要企业在面对股东时保证收益的成长性和安全性,法律责任需要企业在面对供应商和消费者时合法合规和公平运行。有关合法合规的内容这里不多做解释。具体来说,在公平运营方面,企业需要关注的关键点包括:反腐败、公平竞争、价值链管理和尊重产权。在此基础上,对企业更高的要求是跟供应商(合作伙伴)和消费者沟通时倡导可持续生产和消费。对比三大指标体系,GRI仍然独树一帜,从企业的根基——经济价值开始,到企业的市场地位,再到剖析企业经营实务中应当注意的种种问题;CAAS-CSR指标按企业面对的三大核心利益相关方——股东、客户和伙伴来分门别类,这里用“伙伴”而非“供应商”,是个非常恰当的说法,体现了在社会责任上的协作共生;ISO26000和GB/T36001是适用所有组织的标准,所以这里没有列举跟股东相关等只部分组织才能应用的标准内容。
第三,环境维度的指标项呈现的内容主要是企业生产运营过程中对外部的自然生态和环境的影响情况。其主要内容包括以下几项:污染预防、资源可持续利用、减缓并适应气候变化和保护生物多样性。对环境维度指标的整理,不同的指标体系按照自己的分类标准进行了整理。不同于其他三个维度,环境维度指标的应用因行业而异的程度很大。在这里,恰好可以比较直观地理解,企业需要根据自身的情况来选择可持续发展报告的指标。
第四,社会维度的指标项主要体现企业在员工和所在社区关系方面的责任和运营管理。在员工方面,关键内容包括劳动关系、工作条件、职业健康安全、发展和培训等;在社区方面,关键内容包括参与社区事务、支持社区社会事业、财富创造(纳税)和社会投资。社会维度的内容关注点由于国内外的政治文化差异而有所不同,比如GRI将人权单列出来,CAAS-CSR将政府责任列在最先,而ISO26000和GB/T36001则只列出相对普适的标准。
综上所述,不同的可持续发展报告编制标准虽然在具体的内涵表述上会有不同的逻辑和思考,但都非常全面地覆盖了企业承担社会责任应当注意的关键内容。
(五) 企业如何选择可持续发展报告的编制标准
前文提到,可持续发展报告的作用不仅体现在透明度能帮助公司讲好自己的故事、与利益相关方建立信任,同时也能帮助企业提升在商业方面的表现。需提醒的是,可持续发展报告并不是仅仅是一份静态报告,其撰写本身对企业来说就是一个提高管理的过程,这个过程既让企业发现利益相关方关心的问题,也让利益相关方聆听到企业的故事。那么,通过对以上四个常用的可持续发展报告编制标准的了解,如果企业要通过这些标准来指导自身的企业可持续发展或者制定自己的可持续发展报告该如何选择呢?我们建议企业从如下几个方面着手,结合企业自身的情况来考虑。
第一,根据企业的类型。针对国有企业,国资委曾于2007年发布《关于中央企业履行社会责任的指导意见》和2016年发布《关于国有企业更好履行社会责任的指导意见》(合并简称为“国资委指导意见”),为国有企业在履行社会责任并制作报告时提供了大致的方向。根据国资委2019年截止到8月的统计来看,国有企业使用最多的两份参考标准是《国资委指导意见》和中国社科院《中国企业社会责任报告指南(CASS-CSR4.0)》。对于非国有企业,选择则更加灵活,可以再依据以下几项来考虑。
第二,根据企业是否有跨国发展的计划。从毕马威(KPMG)2015、2017年和2020年 近三次发布的企业社会责任报告调查来看,全球规模最大(收入最高)的250家企业(以《财富》的世界500强榜单为准)中采用GRI报告框架的比例分别为74%、75%和73%。大型全球性企业往往是承担企业社会责任和发布企业社会责任报告的先锋,它们的行为经常预示着一种趋势,随后会被更多企业效仿。GRI报告框架旨在提高全球范围内企业可持续发展报告的可比性和可信度,上述的全球应用比例反映了GRI标准更适合融入政府和市场监管机构的报告政策,世界各地的国家、区域和证券交易所的大约100项政策都参考了该标准。因此,在国际化适应性上,GRI的框架指南是一个有保障的选择方向。如果企业涉及跨国业务,需注意披露的企业社会责任报告内容结合GRI标准。
最新一版的标准GRI Standards 在 GRI-G4的基础上进行了内容框架的调整,把标准用模块化的形式呈现,对应用者来说更重要的调整是对标准进行了强制披露和非强制披露的项目区分,有助于企业根据自身的能力进行选择。
在全球广泛使用GRI标准的背景下,中国也开发了自己的对应标准。中国社科院《中国企业社会责任报告指南(CASS-CSR4.0)》同样遵循了GRI的基本框架,在模块划分上更加细致,并进行了本土化的调整,对中国企业来说是一个操作性非常强的标准。因此我们建议,如果有企业未来跨国发展计划明确,可以选择参考GRI标准,而如果企业暂无跨国计划,更加注重本土发展,可以选择参考CASS-CSR4.0。
第三,根据企业是否上市。非上市企业着重参考前两条建议,而对于上市企业,需要根据上市地点遵守相应的证券交易所的要求,披露企业有关环境、社会及管制(ESG)的信息。根据联合国可持续证券交易所(Sustainable Stock Exchanges Initiative)倡议的数据,全球共有51个国家的56个证券交易所针对ESG报告发布了指引,有24家证券交易所对上市公司要求强制披露ESG信息 (截至2021年2月数据) 。
目前,大多数中国企业的上市地点主要集中在内地、香港和美国。深交所于2006年发布《上市公司社会责任指引》,积极倡导上市公司承担社会责任,深交所目前正在执行的要求是纳入“深证100指数”的公司,在披露年报的同时也一并披露社会责任报告,并鼓励其他公司披露社会责任报告。上交所于2008年刊发《关于加强上市公司社会责任承担工作的通知》及《上市公司环境信息披露指引》,2009年对上市公司进行了社会责任报告披露的内容进行了规范。2018年9月,中国证监会发布新版《上市公司治理准则》,新增了环境、社会责任和公司治理的信息披露要求,并且作为重要指标写入年度财报。目前上交所和深交所已经分别于2018制定了ESG指引,并有待征求意见后发布。
2015年,港交所分阶段将《环境社会及管治报告指引》(“ESG指引”)提升至“不遵守就解释”,随后又在2018年11月发布《环境、社会及管治汇报指南》,明确规范在港上市企业编写环境、社会及管治报告的流程及注意事项。2019年12月18日, 港交所在《有关检讨〈环境、社会及管治报告指引〉及相关〈上市规则〉条文的咨询总结》中刊发了新的要求。该修订标志着港交所对ESG报告发行人的关注重点从“报告”转向“管理”,强调董事会在ESG议题的管治架构下的角色。其中一项重要变化是,港交所缩短了发布ESG报告的时限,修订为财政年度结束后5个月内 。新要求将适用于自2020年7月1日或之后开始的财政年度。
美国证券交易委员会早在1993年颁布《92财务告示》,要求上市公司及时准确的披露现存或潜在环境责任,但其目前没有任何具体的ESG披露规则或报告标准。越来越多的美国企业感受到来自投资者和其他地区市场参与者的压力,已经自愿向投资者提供相关数据,披露ESG对其运营的影响。
根据上海证券交易所资本市场研究所的研究,为投资者提供越来越多的ESG信息,是未来ESG信息披露的发展趋势,而国际证券交易所的发展实践中也体现了这个规律,具体表现在越来越多与ESG相关的证券衍生品诞生(比如和社会责任以及绿色相关的股票指数),以及对于上市公司的信息披露要求,从自愿性、鼓励性披露,转为半强制性或强制性的披露。
此外,世界证券交易所联合会(World Federation of Exchange,简称WFE)于2018年10月发布了更新版ESG指南和GRI标准的关联文件,将二者进行了全面对标。这意味着,已经使用GRI标准进行报告的企业无需采用额外的报告指标,只需要继续使用GRI框架就能满足WFE最新的报告要求。
五、总结
综上所述,本文介绍和比较了目前国内最常用的四个企业可持续发展报告编制标准,包括全球报告倡议组织的可持续发展报告标准(GRI Standards)、中国社科院的中国企业社会责任报告编制指南(CASS-CSR)、世界标准组织的社会责任指南(ISO26000)和中国国标的社会责任报告编写指南(GB/T36001)。四者在标准的体系框架、服务对象和内容特点上有所不同,但都非常一致地从组织治理、经济、环境和社会这四个维度来描述企业的社会责任。整体来看,GRI的指标逻辑有助于组织系统地梳理和分析如何来寻找匹配自身的社会责任,而CASS-CSR、ISO26000和GB/T36001对报告核心内容做了很好的整理,特别是CASS-CSR的组织治理指标在分类上比较清晰。特别需要注意的是ISO26000和GB/T36001是适用所有组织(包括企业在内)的标准指南,所以对于企业而言,GRI和CASS-CSR更有针对性和实操性。

图2 中国企业社会责任报告编制标准建议
中国企业需要结合企业自身的情况来考虑到底采用何种标准来指导自身的企业可持续发展,包括企业的类型(国有还是非国有)、是否有跨国发展的计划、是否上市等(见图2)。企业并不需要拘泥于一种可持续发展报告编制的标准,需根据自身的情况和发布目标综合运用各项标准框架。在实际操作中,也存在同一份企业可持续发展报告(或企业社会责任报告)参考多个标准编制的情况。即使参考同一个可持续发展报告编制的标准,企业也无需面面俱到,可根据所在的行业特点和自身的主营业务有针对地开展可持续发展活动,并进行相应的披露。这样既能帮助企业梳理需要给予合理投入的可持续发展实质性议题,也能帮助利益相关方特别是投资人清晰地看到企业与其竞争对手的差异优势所在。由此,可持续发展报告的编制将有助于企业真正将可持续发展引入到战略中,这也是企业未来进一步发展的必然趋势。
